
职业与健康 ›› 2025, Vol. 41 ›› Issue (23): 3200-3208.
收稿日期:2025-03-06
修回日期:2025-03-20
出版日期:2025-12-01
发布日期:2025-12-10
通信作者:
赵冰,副主任技师,E-mail:zerg8424@hotmail.com
作者简介:周雨晴,女,技师,在读硕士研究生,主要从事病毒病原研究工作。
基金资助:
ZHOU Yuqing, HUO Yujia, ZHANG Lu, ZHANG Xuechun, WANG Xiao, ZHAO Bing(
)
Received:2025-03-06
Revised:2025-03-20
Online:2025-12-01
Published:2025-12-10
Contact:
ZHAO Bing,Deputy chief technician,E-mail:zerg8424@hotmail.com
About author:ZHAO Bing,Deputy chief technician,E⁃mail:zerg8424@hotmail.com摘要:
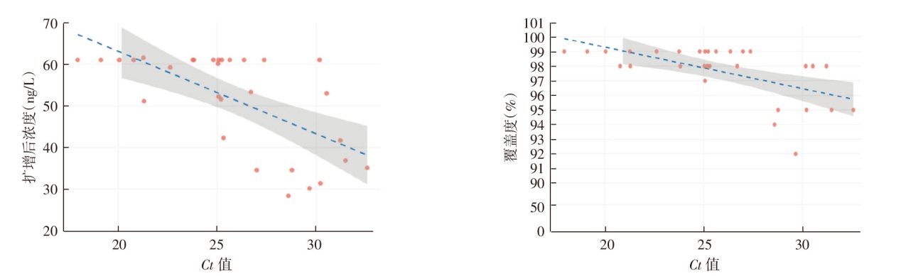
目的 建立一种可直接从临床样本中获取人冠状病毒OC43(human coronavirus OC43,HCoV-OC43)全基因组序列的测序方法,为HCoV-OC43的基因组序列获取和系统进化分析等应用提供重要技术手段。方法 基于扩增子测序技术针对HCoV-OC43不同亚型设计扩增引物并根据缺失片段进行优化设计补丁引物,通过扩增两段交叉重叠的基因序列来获取基因组序列并分别对引物及测序数据进行质量控制,比较不同扩增反应体系、病毒载量对扩增效率以及测序所获序列质量的影响。结果 所建立的方法可高效获取HCoV-OC43的全基因组序列,能够实现覆盖率≥98%,平均深度≥1 500×的病毒基因序列获取,具有良好的特异性和敏感性。在41件HCoV-OC43核酸阳性样本中成功获得31条基因序列,其中包括22个全基因组序列,8条N基因序列,1条S基因序列。基于不同序列片段的分型结果存在差异。结论 所建立的测序方法适用于从Ct值<32的HCoV-OC43临床样本中获取全基因组序列,为呼吸道病毒的分子监测及防控提供技术支持与数据。
中图分类号:
周雨晴, 霍雨佳, 张露, 张雪纯, 王筱, 赵冰. 基于扩增子测序技术建立临床样本中人冠状病毒OC43全基因组测序方法. [J]职业与健康, 2025, 41(23): 3200-3208.
ZHOU Yuqing, HUO Yujia, ZHANG Lu, ZHANG Xuechun, WANG Xiao, ZHAO Bing. Development of a whole-genome sequencing method of human coronavirus OC43 in clinical samples based on amplicon sequencing technology. [J]OCCUPATION AND HEALTH, 2025, 41(23): 3200-3208.
| 序号 | Pool 1 | Pool 2 | ||
|---|---|---|---|---|
| 名称 | 序列 | 名称 | 序列 | |
| 1 | 400_1_F | CCCGCTTCACTGATCTCTTGTT | 2_F | CGTGAAATTGTTATGAATGCAAGTCC |
| 2 | 400_1_R | AGACTGCACACAACACTCTTGT | 2_R | AAACATGTCCAAAACCGCCAC |
| 3 | 400_3_F | GCATGTGGCCTATCAGTTATATATGATTG | 4_F | CATTATTTCCTACTTGGAGTCAGGAACT |
| 4 | 400_3_R | TGCCTTCATTTCTTGCAATGTCTT | 4_R | TGGTGCAAGCAAAACCATCTATC |
| 5 | 5_F | GCAGTTTGGTTACATTGATTGCGA | 6_F | GTGTATTGGAGTCCAGCACGTAA |
| 6 | 5_R | AGGTACAGAGCTTTGCAAATGAGA | 6_R | TCTGCATAATCACAAAATGCTTGACC |
| 7 | 11_F | TTTGATGAGGCTGGCGAAGAAG | 8_F | TGCATGGTGCTTATATAGTAGTGGAG |
| 8 | 11_R | GCATCACTGCCAAAACTGATCG | 8_R | CTGCAACTTTAGGTGGTTCAGAAT |
| 9 | 13_F | CTGGAAATGCATTAAATGTGATTTAGCTC | 10_F | GCATGGAGAGTTCCTTGTGCT |
| 10 | 13_R | TCACCTTTAACAAAACACACATTAGGT | 10_R | TCTTCTTCAACATCACTTTCCTCAAGA |
| 11 | 400_7_F | CTAGGTGTTTCAGATGTGTGGCA | 12_F | GCCAGAATTTGTTAAAGTTTTGGGTC |
| 12 | 400_7_R | GCAAGAGCAGTGCTAGTAGTAAAAG | 12_R | TGGCACATCAACATCAATAAGTACCA |
| 13 | 400_9_F | CTTTCTTGTTTTAAGATTGGACGTAGAAGA | 400_8_F | TGGCTCAACATTTTAGTGATTTTGGAA |
| 14 | 400_9_R | GGCTGTTCCTTAAATGTAACACGC | 400_8_R | TGGCTTTCTGAACTTGACTAGGC |
| 15 | 400_11_F | CCTTTTTACAGAAATTAGAGGATAATCCCC | 400_14_F | GGTAAACAAATTGATGATCATCGTATCACT |
| 16 | 400_11_R | GCTTTAGGCACATACAGACCCA | 400_14_R | TTACCCTGTGTTCTCGCATCAG |
| 17 | 15_F | TGTTATGTCTCTACAGGGGGCA | 16_F | GGCAGCGCGTCTTTCCTTTA |
| 18 | 15_R | AAATGTCGAAACAAATGCAACATCAT | 16_R | AGTGAAATTAACACCATCAACAGTTAGC |
| 19 | 17_F | CATAGATATATGCAGCCAGGATAAAGTTTT | 400_18_F | GGCTGTAAGAAGTTCCTTTAATTTTGATC |
| 20 | 17_R | AGCTTGCTTAAAAGTGAAATACGTACC | 400_18_R | AATGCATAACAGCGTCCAGACC |
| 21 | 400_19_F | TGATTTGACTGGGGCAATATGTGA | 20_F | TCATGTTAAGTGTGAACAATCTTATCAGC |
| 22 | 400_19_R | GGTTAACACCGATTTAAAAGTTTGTTTCA | 20_R | CAACACCACATCACCTGTAGCT |
| 23 | 21_F | TGACAGTCTTAATTCTAAGTTGGGTTTTG | 400_21_F | ACTCAGCGTATTATTAAAGCCCAATTT |
| 24 | 21_R | GACAAACTCTTAACGTATTTGGTTTCAC | 400_21_R | TGATTTCTTTGGTTTCTTTGGCACC |
| 25 | 23_F | TGTGGTTAAAGCTGTGCGAAAT | 22_F | TAGTGGTGACAGCTCAGAGAGT |
| 26 | 23_R | ACTGATTCTTAAAACCCACATCCTG | 22_R | TCAGCGGATATTTTAATCCAGCCA |
| 27 | 400_25_F | CAGGTGTGTTAAAGATTGTCATTGAATTG | 24_F | TGTTGGTAAGATTGCACAGTGGA |
| 28 | 400_25_R | TTTGAACAAAAGCCAGTGCCAC | 24_R | ACCTCATAAACACATGTGCTGGT |
| 29 | 400_27_F | GTGATGGACAGCGCACATATGA | 26_F | TGCATTGATTGTGATTCTTATAAACCAGG |
| 30 | 400_27_R | TCTGAATCAATAGAACAACTTTTACGAGC | 26_R | TGTAACAGACGTACCAGTGTTAGC |
| 31 | 400_29_F | GGTGTTCTGATTCAAAATTCTGCAAAG | 400_28_F | TGGTACGTCTGTTACAGAAACTATGTT |
| 32 | 400_29_R | ACAAACATCTTCAACGCTAACATCTC | 400_28_R | AGCATCCACAGACCATATACAGGA |
| 33 | 29_F | TCTTAAAGGGGGTGCAGTTTTTAGT | 400_30_F | CAAATCAGATTTTCAGCTTCCCGTT |
| 34 | 29_R | GTATAACACTGCACTCCATCAGCA | 400_30_R | TGGACTACCATCGGCCATTGTA |
| 35 | 31_F | TTCCAGAAGTGTTGCGAGAAGG | 30_F | TGGCTCTACAGTGTTTAATGTCCC |
| 36 | 31_R | GGGGTAAACTTGAAACACAAAAAGC | 30_R | TACCCTCATCAGCTTCCTCACA |
| 37 | 400_33_F | TGTGTTTCAAGTTTACCCCATACTTTC | 400_32_F | TGTGAGGAAGCTGATGAGGGTA |
| 38 | 400_33_R | CAAGCAGCCTCCCTATATGCAG | 400_32_R | GTGCATTATCACACTTATCTCCGAAG |
| 39 | 37_F | CAATCAAAACGCACTAGATTGTTTAAAGG | 400_34_F | TTGAAGAAATGGCTCTCACTACTTTTATG |
| 40 | 37_R | AGAAAACAAATCATGGTTAATGCTACGT | 400_34_R | TGGATTAGTCATATCTGAAGCAGAACA |
| 41 | 400_37_F | GTGGGCTCTGTCCAATGGATTT | 34_F | GGTATTGTGAAAATGGTAAATCCTACTTCT |
| 42 | 400_37_R | GCTTAACCAACAACATGGCCAAA | 34_R | GAACCCTTAATGGTATAACTACTACGCA |
| 43 | 39_F | CCTCAAATTAAGATAGTGCTTTTGTGCT | 36_F | CATGGCTTTATGCTGCTATACTTAACAA |
| 44 | 39_R | AAAGCAACACTCAGATCCGAAGT | 36_R | GTTACATACATGAACATAGTCCATTTCACA |
| 45 | 41_F | ATGAGGCGCGTTTTAGTGGTT | 400_36_F | AACCACAAGGAGCCTTTCATGT |
| 46 | 41_R | TCCTGGATAGTTTGAATCTGCCATAC | 400_36_R | TCCAAAGACACACCAGTCATAGAAG |
| 47 | 43_F | TGGGAAGATTGTTTATGCTATACTTAGTGA | 400_39_F | GAATGGTCTTTGTTACATTACGTAGCA |
| 48 | 43_R | GTGGTAGCATCGGGTTTAACAGT | 400_39_R | CTTAGGAGGGCGCAATCCATTA |
| 49 | 45_F | AGCACTGACACTACTGTTCAATCA | 40_F | TCGTCTTGCTTAATTGCTTGCAAC |
| 50 | 45_R | CGCAATGCATAGCAAAGATCCAA | 40_R | CGGTCGCGTTCATAAGCAGAT |
| 51 | 47_F | GGCTTAGTAGGCGTTTTAACACTTG | 42_F | TTGTACCAGATAAAAGTGTTTATGACCAG |
| 52 | 47_R | CAACAAAAGGCACACCATCCAC | 42_R | GGATCTAACTCCAAAACAACAAAATTGC |
| 53 | 49_F | CAAGCGGTGTAAAATTTCAAACAGTT | 400_42_F | ATCTGCTTATGAACGCGACCG |
| 54 | 49_R | AGTGTTGGCAGGACATTACGC | 400_42_R | AACTAGTGGCCAGTTACAATCATCA |
| 55 | 400_52_F | CGCCGCCTTATTAAAGATGTTGAC | 400_45_F | CCTATTGCCAATTGTGTTAAAATGTTGT |
| 56 | 400_52_R | CAACCTTATCACTTCTATACACATGTGAG | 400_45_R | GCCCTTAATTGTACATCAGTAGATAAACC |
| 57 | 400_54_F | GGACCTCATGAATTCTGTTCACAAC | 46_F | GGCTGAACACGATTTCTTTACATTTG |
| 58 | 400_54_R | GAGAAGAGCAGACCACGCAA | 46_R | CACATCCTGGGGCTGCAATAA |
| 59 | 400_56_F | AAGCCACAATATTCATTCAAGTTGGT | 48_F | GGATGATCGGTGTATTATACATTGTGC |
| 60 | 400_56_R | GCGCGATAATACACACCATTAGTC | 48_R | GAGCTACCCTCTTTAAGCAGGC |
| 61 | 57_F | GGTACAGGGAAGTCACATCTTGC | 50_F | AAAGCCAGGCTCTATTATGAAGCA |
| 62 | 57_R | GGTTCAAGTGTACCCTTGCTCA | 50_R | CAACATGTCTCATGTTTTCGGGC |
| 63 | 59_F | CATGAAAGTTCTAGTGCTGTAAATATGCA | 52_F | AGATTGAAGATCTTAGTATACGTGCTCTT |
| 64 | 59_R | AACCGCTATAACTCTTGCTACAATCT | 52_R | AATCATCTACAAAACATCCAGCTCCT |
| 65 | 400_62_F | CTTTGATGCTGAAGGTGCTCATG | 54_F | AGTTCACTGATGAGTCCTTTTACAAGA |
| 66 | 400_62_R | CGCCAACAACCATAGTAACCAGT | 54_R | TCCACATCGGTCCATTTACAACTAG |
| 67 | 63_F | CTCTTGTAGAGTCTTGCAGCGT | 400_57_F | TGGAAAAGTTAAGCCACCACTTAAT |
| 68 | 63_R | GGCTTCAAATGCTCAAAGGCTG | 400_57_R | CTGGCCGCTGTGTATACAACA |
| 69 | 65_F | TTGTGGAATACGTTCACCAAGCT | 58_F | CTCGTATTCGTGCTAAGCATTATGTTT |
| 70 | 65_R | AGCACCATTATCACGACCATCAA | 58_R | CACGCTTAGCTGCAAAGTTCTG |
| 71 | 67_F | CTGGGGAGTAATGGTAAACCCG | 400_61_F | CTACATTGACCTTAGATAAAGTGCCAC |
| 72 | 67_R | GACTTAACAAGAGTCACAAAATCATCCA | 400_61_R | GGCTTCCACAACAAAATCAATTCCT |
| 73 | 69_F | ACAGGCTGTATGATGAATGTTGCT | 400_63_F | TGCAAAAGTAGGGCGTGAGATT |
| 74 | 69_R | CAACACTGCCACCAAGAGCT | 400_63_R | GGGTTGCCAATATCATAACACAAAGT |
| 75 | 71_F | GTTTGGAACGGGGGTGCTTATA | 64_F | TCTTCCTGGCTGTAATGGAGGT |
| 76 | 71_R | AACTTCTTGAATAGCGACATCAACAC | 64_R | GCCTGTCCTGTATAATGACCAGTC |
| 77 | 73_F | CATAGCTCAACTCACGGATGCA | 66_F | GCAGTAATACCTATGGTGTCTGCA |
| 78 | 73_R | AATTTTGACAAGCCTTACGGAAATGA | 66_R | AAGAGCTAATAACACGGCTTTGTG |
| 79 | 75_F | GCTTAGGTTTTTATAACCCTCCTACCA | 400_69_F | CTTATTTTATCACTGACGAGAAGAGTGG |
| 80 | 75_R | CATTAACAAAAGTAAGGCTGCGATACA | 400_69_R | ACTCGCATATTAACAGGTACAGCT |
| 81 | 400_78_F | CCATTACCACTGGTTTTGATCTTAATTGT | 70_F | AAGAACATAGGTGAGTACAATGTGAGT |
| 82 | 400_78_R | TATCAGCAGCAGTGGGACATCT | 70_R | GGGAATAAACCATATCATTAATCTGGTCTG |
| 83 | 79_F | GCAGCAAGGTGTTTTTAGGTATGA | 72_F | CAAACAGCGCCACACATTAGTC |
| 84 | 79_R | ACGATCTAAAACATAATAAGTACCCAAACC | 72_R | GCACCGAGCTTAACTATTTCAAGTC |
| 85 | 81_F | AGTGAGTTCCCTGCTATAACTATAGGT | 74_F | AGGCGATCTTCCCGAGAATGAT |
| 86 | 81_R | CAGAGGCATGACATAATAGTGTGAAAG | 74_R | GCCAGCTTTAGATGATATTTTACCAGAA |
| 87 | 83_F | CACTGTTCAGCCAATTGCAGATG | 76_F | CGTTCTGGTAGTAATGATATTTGGATGC |
| 88 | 83_R | CTTATTCCAAGTAGAAGGATTAAACCTGC | 76_R | TGACAATTAAGATCAAAACCAGTGGTAA |
| 89 | 400_85_F | ATAGGCACTTGTCCTGCAGGTA | 400_94_F | GCCGTAATCAAGGTAGATTTTGTGC |
| 90 | 400_85_R | GCCAACTATTATAATAAGTCGCATTAACCT | 400_94_R | ACATCAAGGACTGGTGGTTTTACA |
| 91 | 87_F | GGTTTTAGAGACTACATAACAAACAGAACT | 78_F | GCTTGTCAACCTCCGTACTGTT |
| 92 | 87_R | GAAGGTATTTGAATTTCATACAAACCACC | 78_R | AGCCGTTGGTAAGGAAATTAAAAGTATC |
| 93 | 89_F | ACACAGTTGCAAGTAGCTAATAGTTT | 80_F | GGTTTGGGTACTTATTATGTTTTAGATCGT |
| 94 | 89_R | CCAAGCCCATTAATGCGATACTG | 80_R | AGGATGACAAATCGTATGTGGGT |
| 95 | 91_F | GCTCTTAATAACTTATTGCAACAACTCTCT | 82_F | TGCATATTTTACAGACACTGGTTTTGT |
| 96 | 91_R | AACCACTCTTAGGAGCTATACCTCT | 82_R | TCCCAATTTAATGGAGAGGGCAC |
| 97 | 95_F | GCTTGGTGCCGTAATCAAGGTA | 400_84_F | TACCCAATGGCAGGAAGGTTG |
| 98 | 95_R | ACATCATTGTAAAACTCATAAAACTGCCT | 400_84_R | GGGGGCACTTATAAGTACCTGTAAA |
| 99 | 99_F | GGTATTGGCTATTCTTTGGCAGATTT | 88_F | GGTTATCGGTTTACTAATTTTGAGCCA |
| 100 | 99_R | GGGTACAACATTCCCTCCTGAT | 88_R | CTGCCTAGACAACCTAATACAGAGG |
| 101 | 101_F | TGATGTCAATACCCCGGCTGA | 90_F | GCTCTCAGAAAATCAGATCAGTGGA |
| 102 | 101_R | CCTCTCTTACCAAAACACTGCTG | 90_R | GAGCGGTGAGACGACCATTAAT |
| 103 | 103_F | ACAGTTCCCCATTCTTGCAGA | 92_F | GCTCCATATGGTTTGTATTTTATCCACTT |
| 104 | 103_R | CTGAGGTGTCTTCAGTAAAGGGC | 92_R | TTGCCTCCTGTAACCTATTCATTTCA |
| 105 | 94_F | AGAAATGTGGTGGTTGTTGTGATG | ||
| 106 | 94_R | GCGAATGCTGTGAAACCATTTATTAC | ||
| 107 | E-M-N_2_F | CAGTTTATATCTGGACTGCTGATGAAG | ||
| 108 | E-M-N_2_R | CCGTCAGGGTATGATAGTCCTCA | ||
| 109 | 98_F | CCCAGAAACAAACAACTTGATGTGT | ||
| 110 | 98_R | CGATTTCCAGAGGACGCTCTAC | ||
| 111 | 100_F | CAGTTTAGAAATGTTCAAACCAGGGG | ||
| 112 | 100_R | TACTTGGGTCCCGATCGACAAT | ||
| 113 | 102_F | TAGTGCAGGATCGCGTAGTAGA | ||
| 114 | 102_R | GGCTCGTCAGGATTCCCAGATA | ||
表1 HCoV-OC43基底引物池组成
| 序号 | Pool 1 | Pool 2 | ||
|---|---|---|---|---|
| 名称 | 序列 | 名称 | 序列 | |
| 1 | 400_1_F | CCCGCTTCACTGATCTCTTGTT | 2_F | CGTGAAATTGTTATGAATGCAAGTCC |
| 2 | 400_1_R | AGACTGCACACAACACTCTTGT | 2_R | AAACATGTCCAAAACCGCCAC |
| 3 | 400_3_F | GCATGTGGCCTATCAGTTATATATGATTG | 4_F | CATTATTTCCTACTTGGAGTCAGGAACT |
| 4 | 400_3_R | TGCCTTCATTTCTTGCAATGTCTT | 4_R | TGGTGCAAGCAAAACCATCTATC |
| 5 | 5_F | GCAGTTTGGTTACATTGATTGCGA | 6_F | GTGTATTGGAGTCCAGCACGTAA |
| 6 | 5_R | AGGTACAGAGCTTTGCAAATGAGA | 6_R | TCTGCATAATCACAAAATGCTTGACC |
| 7 | 11_F | TTTGATGAGGCTGGCGAAGAAG | 8_F | TGCATGGTGCTTATATAGTAGTGGAG |
| 8 | 11_R | GCATCACTGCCAAAACTGATCG | 8_R | CTGCAACTTTAGGTGGTTCAGAAT |
| 9 | 13_F | CTGGAAATGCATTAAATGTGATTTAGCTC | 10_F | GCATGGAGAGTTCCTTGTGCT |
| 10 | 13_R | TCACCTTTAACAAAACACACATTAGGT | 10_R | TCTTCTTCAACATCACTTTCCTCAAGA |
| 11 | 400_7_F | CTAGGTGTTTCAGATGTGTGGCA | 12_F | GCCAGAATTTGTTAAAGTTTTGGGTC |
| 12 | 400_7_R | GCAAGAGCAGTGCTAGTAGTAAAAG | 12_R | TGGCACATCAACATCAATAAGTACCA |
| 13 | 400_9_F | CTTTCTTGTTTTAAGATTGGACGTAGAAGA | 400_8_F | TGGCTCAACATTTTAGTGATTTTGGAA |
| 14 | 400_9_R | GGCTGTTCCTTAAATGTAACACGC | 400_8_R | TGGCTTTCTGAACTTGACTAGGC |
| 15 | 400_11_F | CCTTTTTACAGAAATTAGAGGATAATCCCC | 400_14_F | GGTAAACAAATTGATGATCATCGTATCACT |
| 16 | 400_11_R | GCTTTAGGCACATACAGACCCA | 400_14_R | TTACCCTGTGTTCTCGCATCAG |
| 17 | 15_F | TGTTATGTCTCTACAGGGGGCA | 16_F | GGCAGCGCGTCTTTCCTTTA |
| 18 | 15_R | AAATGTCGAAACAAATGCAACATCAT | 16_R | AGTGAAATTAACACCATCAACAGTTAGC |
| 19 | 17_F | CATAGATATATGCAGCCAGGATAAAGTTTT | 400_18_F | GGCTGTAAGAAGTTCCTTTAATTTTGATC |
| 20 | 17_R | AGCTTGCTTAAAAGTGAAATACGTACC | 400_18_R | AATGCATAACAGCGTCCAGACC |
| 21 | 400_19_F | TGATTTGACTGGGGCAATATGTGA | 20_F | TCATGTTAAGTGTGAACAATCTTATCAGC |
| 22 | 400_19_R | GGTTAACACCGATTTAAAAGTTTGTTTCA | 20_R | CAACACCACATCACCTGTAGCT |
| 23 | 21_F | TGACAGTCTTAATTCTAAGTTGGGTTTTG | 400_21_F | ACTCAGCGTATTATTAAAGCCCAATTT |
| 24 | 21_R | GACAAACTCTTAACGTATTTGGTTTCAC | 400_21_R | TGATTTCTTTGGTTTCTTTGGCACC |
| 25 | 23_F | TGTGGTTAAAGCTGTGCGAAAT | 22_F | TAGTGGTGACAGCTCAGAGAGT |
| 26 | 23_R | ACTGATTCTTAAAACCCACATCCTG | 22_R | TCAGCGGATATTTTAATCCAGCCA |
| 27 | 400_25_F | CAGGTGTGTTAAAGATTGTCATTGAATTG | 24_F | TGTTGGTAAGATTGCACAGTGGA |
| 28 | 400_25_R | TTTGAACAAAAGCCAGTGCCAC | 24_R | ACCTCATAAACACATGTGCTGGT |
| 29 | 400_27_F | GTGATGGACAGCGCACATATGA | 26_F | TGCATTGATTGTGATTCTTATAAACCAGG |
| 30 | 400_27_R | TCTGAATCAATAGAACAACTTTTACGAGC | 26_R | TGTAACAGACGTACCAGTGTTAGC |
| 31 | 400_29_F | GGTGTTCTGATTCAAAATTCTGCAAAG | 400_28_F | TGGTACGTCTGTTACAGAAACTATGTT |
| 32 | 400_29_R | ACAAACATCTTCAACGCTAACATCTC | 400_28_R | AGCATCCACAGACCATATACAGGA |
| 33 | 29_F | TCTTAAAGGGGGTGCAGTTTTTAGT | 400_30_F | CAAATCAGATTTTCAGCTTCCCGTT |
| 34 | 29_R | GTATAACACTGCACTCCATCAGCA | 400_30_R | TGGACTACCATCGGCCATTGTA |
| 35 | 31_F | TTCCAGAAGTGTTGCGAGAAGG | 30_F | TGGCTCTACAGTGTTTAATGTCCC |
| 36 | 31_R | GGGGTAAACTTGAAACACAAAAAGC | 30_R | TACCCTCATCAGCTTCCTCACA |
| 37 | 400_33_F | TGTGTTTCAAGTTTACCCCATACTTTC | 400_32_F | TGTGAGGAAGCTGATGAGGGTA |
| 38 | 400_33_R | CAAGCAGCCTCCCTATATGCAG | 400_32_R | GTGCATTATCACACTTATCTCCGAAG |
| 39 | 37_F | CAATCAAAACGCACTAGATTGTTTAAAGG | 400_34_F | TTGAAGAAATGGCTCTCACTACTTTTATG |
| 40 | 37_R | AGAAAACAAATCATGGTTAATGCTACGT | 400_34_R | TGGATTAGTCATATCTGAAGCAGAACA |
| 41 | 400_37_F | GTGGGCTCTGTCCAATGGATTT | 34_F | GGTATTGTGAAAATGGTAAATCCTACTTCT |
| 42 | 400_37_R | GCTTAACCAACAACATGGCCAAA | 34_R | GAACCCTTAATGGTATAACTACTACGCA |
| 43 | 39_F | CCTCAAATTAAGATAGTGCTTTTGTGCT | 36_F | CATGGCTTTATGCTGCTATACTTAACAA |
| 44 | 39_R | AAAGCAACACTCAGATCCGAAGT | 36_R | GTTACATACATGAACATAGTCCATTTCACA |
| 45 | 41_F | ATGAGGCGCGTTTTAGTGGTT | 400_36_F | AACCACAAGGAGCCTTTCATGT |
| 46 | 41_R | TCCTGGATAGTTTGAATCTGCCATAC | 400_36_R | TCCAAAGACACACCAGTCATAGAAG |
| 47 | 43_F | TGGGAAGATTGTTTATGCTATACTTAGTGA | 400_39_F | GAATGGTCTTTGTTACATTACGTAGCA |
| 48 | 43_R | GTGGTAGCATCGGGTTTAACAGT | 400_39_R | CTTAGGAGGGCGCAATCCATTA |
| 49 | 45_F | AGCACTGACACTACTGTTCAATCA | 40_F | TCGTCTTGCTTAATTGCTTGCAAC |
| 50 | 45_R | CGCAATGCATAGCAAAGATCCAA | 40_R | CGGTCGCGTTCATAAGCAGAT |
| 51 | 47_F | GGCTTAGTAGGCGTTTTAACACTTG | 42_F | TTGTACCAGATAAAAGTGTTTATGACCAG |
| 52 | 47_R | CAACAAAAGGCACACCATCCAC | 42_R | GGATCTAACTCCAAAACAACAAAATTGC |
| 53 | 49_F | CAAGCGGTGTAAAATTTCAAACAGTT | 400_42_F | ATCTGCTTATGAACGCGACCG |
| 54 | 49_R | AGTGTTGGCAGGACATTACGC | 400_42_R | AACTAGTGGCCAGTTACAATCATCA |
| 55 | 400_52_F | CGCCGCCTTATTAAAGATGTTGAC | 400_45_F | CCTATTGCCAATTGTGTTAAAATGTTGT |
| 56 | 400_52_R | CAACCTTATCACTTCTATACACATGTGAG | 400_45_R | GCCCTTAATTGTACATCAGTAGATAAACC |
| 57 | 400_54_F | GGACCTCATGAATTCTGTTCACAAC | 46_F | GGCTGAACACGATTTCTTTACATTTG |
| 58 | 400_54_R | GAGAAGAGCAGACCACGCAA | 46_R | CACATCCTGGGGCTGCAATAA |
| 59 | 400_56_F | AAGCCACAATATTCATTCAAGTTGGT | 48_F | GGATGATCGGTGTATTATACATTGTGC |
| 60 | 400_56_R | GCGCGATAATACACACCATTAGTC | 48_R | GAGCTACCCTCTTTAAGCAGGC |
| 61 | 57_F | GGTACAGGGAAGTCACATCTTGC | 50_F | AAAGCCAGGCTCTATTATGAAGCA |
| 62 | 57_R | GGTTCAAGTGTACCCTTGCTCA | 50_R | CAACATGTCTCATGTTTTCGGGC |
| 63 | 59_F | CATGAAAGTTCTAGTGCTGTAAATATGCA | 52_F | AGATTGAAGATCTTAGTATACGTGCTCTT |
| 64 | 59_R | AACCGCTATAACTCTTGCTACAATCT | 52_R | AATCATCTACAAAACATCCAGCTCCT |
| 65 | 400_62_F | CTTTGATGCTGAAGGTGCTCATG | 54_F | AGTTCACTGATGAGTCCTTTTACAAGA |
| 66 | 400_62_R | CGCCAACAACCATAGTAACCAGT | 54_R | TCCACATCGGTCCATTTACAACTAG |
| 67 | 63_F | CTCTTGTAGAGTCTTGCAGCGT | 400_57_F | TGGAAAAGTTAAGCCACCACTTAAT |
| 68 | 63_R | GGCTTCAAATGCTCAAAGGCTG | 400_57_R | CTGGCCGCTGTGTATACAACA |
| 69 | 65_F | TTGTGGAATACGTTCACCAAGCT | 58_F | CTCGTATTCGTGCTAAGCATTATGTTT |
| 70 | 65_R | AGCACCATTATCACGACCATCAA | 58_R | CACGCTTAGCTGCAAAGTTCTG |
| 71 | 67_F | CTGGGGAGTAATGGTAAACCCG | 400_61_F | CTACATTGACCTTAGATAAAGTGCCAC |
| 72 | 67_R | GACTTAACAAGAGTCACAAAATCATCCA | 400_61_R | GGCTTCCACAACAAAATCAATTCCT |
| 73 | 69_F | ACAGGCTGTATGATGAATGTTGCT | 400_63_F | TGCAAAAGTAGGGCGTGAGATT |
| 74 | 69_R | CAACACTGCCACCAAGAGCT | 400_63_R | GGGTTGCCAATATCATAACACAAAGT |
| 75 | 71_F | GTTTGGAACGGGGGTGCTTATA | 64_F | TCTTCCTGGCTGTAATGGAGGT |
| 76 | 71_R | AACTTCTTGAATAGCGACATCAACAC | 64_R | GCCTGTCCTGTATAATGACCAGTC |
| 77 | 73_F | CATAGCTCAACTCACGGATGCA | 66_F | GCAGTAATACCTATGGTGTCTGCA |
| 78 | 73_R | AATTTTGACAAGCCTTACGGAAATGA | 66_R | AAGAGCTAATAACACGGCTTTGTG |
| 79 | 75_F | GCTTAGGTTTTTATAACCCTCCTACCA | 400_69_F | CTTATTTTATCACTGACGAGAAGAGTGG |
| 80 | 75_R | CATTAACAAAAGTAAGGCTGCGATACA | 400_69_R | ACTCGCATATTAACAGGTACAGCT |
| 81 | 400_78_F | CCATTACCACTGGTTTTGATCTTAATTGT | 70_F | AAGAACATAGGTGAGTACAATGTGAGT |
| 82 | 400_78_R | TATCAGCAGCAGTGGGACATCT | 70_R | GGGAATAAACCATATCATTAATCTGGTCTG |
| 83 | 79_F | GCAGCAAGGTGTTTTTAGGTATGA | 72_F | CAAACAGCGCCACACATTAGTC |
| 84 | 79_R | ACGATCTAAAACATAATAAGTACCCAAACC | 72_R | GCACCGAGCTTAACTATTTCAAGTC |
| 85 | 81_F | AGTGAGTTCCCTGCTATAACTATAGGT | 74_F | AGGCGATCTTCCCGAGAATGAT |
| 86 | 81_R | CAGAGGCATGACATAATAGTGTGAAAG | 74_R | GCCAGCTTTAGATGATATTTTACCAGAA |
| 87 | 83_F | CACTGTTCAGCCAATTGCAGATG | 76_F | CGTTCTGGTAGTAATGATATTTGGATGC |
| 88 | 83_R | CTTATTCCAAGTAGAAGGATTAAACCTGC | 76_R | TGACAATTAAGATCAAAACCAGTGGTAA |
| 89 | 400_85_F | ATAGGCACTTGTCCTGCAGGTA | 400_94_F | GCCGTAATCAAGGTAGATTTTGTGC |
| 90 | 400_85_R | GCCAACTATTATAATAAGTCGCATTAACCT | 400_94_R | ACATCAAGGACTGGTGGTTTTACA |
| 91 | 87_F | GGTTTTAGAGACTACATAACAAACAGAACT | 78_F | GCTTGTCAACCTCCGTACTGTT |
| 92 | 87_R | GAAGGTATTTGAATTTCATACAAACCACC | 78_R | AGCCGTTGGTAAGGAAATTAAAAGTATC |
| 93 | 89_F | ACACAGTTGCAAGTAGCTAATAGTTT | 80_F | GGTTTGGGTACTTATTATGTTTTAGATCGT |
| 94 | 89_R | CCAAGCCCATTAATGCGATACTG | 80_R | AGGATGACAAATCGTATGTGGGT |
| 95 | 91_F | GCTCTTAATAACTTATTGCAACAACTCTCT | 82_F | TGCATATTTTACAGACACTGGTTTTGT |
| 96 | 91_R | AACCACTCTTAGGAGCTATACCTCT | 82_R | TCCCAATTTAATGGAGAGGGCAC |
| 97 | 95_F | GCTTGGTGCCGTAATCAAGGTA | 400_84_F | TACCCAATGGCAGGAAGGTTG |
| 98 | 95_R | ACATCATTGTAAAACTCATAAAACTGCCT | 400_84_R | GGGGGCACTTATAAGTACCTGTAAA |
| 99 | 99_F | GGTATTGGCTATTCTTTGGCAGATTT | 88_F | GGTTATCGGTTTACTAATTTTGAGCCA |
| 100 | 99_R | GGGTACAACATTCCCTCCTGAT | 88_R | CTGCCTAGACAACCTAATACAGAGG |
| 101 | 101_F | TGATGTCAATACCCCGGCTGA | 90_F | GCTCTCAGAAAATCAGATCAGTGGA |
| 102 | 101_R | CCTCTCTTACCAAAACACTGCTG | 90_R | GAGCGGTGAGACGACCATTAAT |
| 103 | 103_F | ACAGTTCCCCATTCTTGCAGA | 92_F | GCTCCATATGGTTTGTATTTTATCCACTT |
| 104 | 103_R | CTGAGGTGTCTTCAGTAAAGGGC | 92_R | TTGCCTCCTGTAACCTATTCATTTCA |
| 105 | 94_F | AGAAATGTGGTGGTTGTTGTGATG | ||
| 106 | 94_R | GCGAATGCTGTGAAACCATTTATTAC | ||
| 107 | E-M-N_2_F | CAGTTTATATCTGGACTGCTGATGAAG | ||
| 108 | E-M-N_2_R | CCGTCAGGGTATGATAGTCCTCA | ||
| 109 | 98_F | CCCAGAAACAAACAACTTGATGTGT | ||
| 110 | 98_R | CGATTTCCAGAGGACGCTCTAC | ||
| 111 | 100_F | CAGTTTAGAAATGTTCAAACCAGGGG | ||
| 112 | 100_R | TACTTGGGTCCCGATCGACAAT | ||
| 113 | 102_F | TAGTGCAGGATCGCGTAGTAGA | ||
| 114 | 102_R | GGCTCGTCAGGATTCCCAGATA | ||
| 序号 | Pool 1 | Pool 2 | ||||
|---|---|---|---|---|---|---|
| 名称 | 引物序列 | 序列位置 | 名称 | 引物序列 | 序列位置 | |
| 1 | 2-F | CTTGCTTAATGCTCCAGAG | 5236-5692 | 1-F | GGCAGGTTGTTGTTAATGG | 5167-5569 |
| 2 | 2-R | TGACCAACCTTATCACCTAT | 1-R | TTACCGCAAGAACAGTCC | ||
| 3 | 3-F | CCTACTGCTTCCGTCTCA | 9915-10318 | 4-F | GCTTCAGATATGACTAATCCAG | 10083-10520 |
| 4 | 3-R | CCTTGTGGTTTGCCGTTA | 4-R | AACAACCTGAGCATCCTTAT | ||
| 5 | 6-F | GTTGTTGGTTAAGCATAAGC | 11024-11432 | 5-F | AAGGCACTGTTTGTTGGA | 10879-11229 |
| 6 | 6-R | AGCAACCCACTTAGCAATA | 5-R | AGACCATTCCTACAAGCAAT | ||
| 7 | 8-F | CAGGTTGTGACGAGTATATC | 22937-23352 | 7-F | TACACAGGCGAAGGTCAA | 22621-22957 |
| 8 | 8-R | ACCAGCATCTCCATGATTA | 7-R | CGATATACTCGTCACAACCT | ||
| 9 | 9-F | ATGAGCAGCCTGATGTCT | 24732-25147 | 84_F | ATGGTATGTGTTTTTCCAGCATAACT | 24802-25196 |
| 10 | 9-R | CTACCTACACACGAACCATT | 84_R | TTAGTACCTGCAGGACAAGTGC | ||
| 11 | 93_F | TTCCTGATTTTAGGGAAGAGTTGGA | 27330-27730 | 10-F | GCATAGGTGAGCACTGTT | 25282-25707 |
| 12 | 93_R | TGCAATGAATCAAAGACGAACTTAGTC | 10-R | CGGAAGAGTTAGCGTGAA | ||
| 13 | 11-F | AACCACCAGTCCTTGATG | 27443-27939 | 86_F | TGCCAACCACAAGCATTTTTGG | 25347-25747 |
| 14 | 11-R | ACCGTCAGAGTATGATAGTC | 86_R | CGTAGTTGCATTTAATATTCCGAAATAGC | ||
| 15 | 13-F | GTGCCGTAATCAAGGTAGA | 28331-28816 | 12-F | GAATAGGTTACAGGAGGCAAT | 27929-28428 |
| 16 | 13-R | CTTCATCAGCAGTCCAGATA | 12-R | GATTACGGCACCAAGCAT | ||
| 17 | 97_F | TCCTAAAGGAATGGAATTTTTCTTTGGG | 28437-28837 | 96_F | TGCAGACACTGTGTGGTATGTG | 28131-28531 |
| 18 | 97_R | AAAGATGACCGCGTATTATTGTGAC | 96_R | AACATAAACAAACATACTGCGACTTGT | ||
表2 HCoV-OC43 补丁引物
| 序号 | Pool 1 | Pool 2 | ||||
|---|---|---|---|---|---|---|
| 名称 | 引物序列 | 序列位置 | 名称 | 引物序列 | 序列位置 | |
| 1 | 2-F | CTTGCTTAATGCTCCAGAG | 5236-5692 | 1-F | GGCAGGTTGTTGTTAATGG | 5167-5569 |
| 2 | 2-R | TGACCAACCTTATCACCTAT | 1-R | TTACCGCAAGAACAGTCC | ||
| 3 | 3-F | CCTACTGCTTCCGTCTCA | 9915-10318 | 4-F | GCTTCAGATATGACTAATCCAG | 10083-10520 |
| 4 | 3-R | CCTTGTGGTTTGCCGTTA | 4-R | AACAACCTGAGCATCCTTAT | ||
| 5 | 6-F | GTTGTTGGTTAAGCATAAGC | 11024-11432 | 5-F | AAGGCACTGTTTGTTGGA | 10879-11229 |
| 6 | 6-R | AGCAACCCACTTAGCAATA | 5-R | AGACCATTCCTACAAGCAAT | ||
| 7 | 8-F | CAGGTTGTGACGAGTATATC | 22937-23352 | 7-F | TACACAGGCGAAGGTCAA | 22621-22957 |
| 8 | 8-R | ACCAGCATCTCCATGATTA | 7-R | CGATATACTCGTCACAACCT | ||
| 9 | 9-F | ATGAGCAGCCTGATGTCT | 24732-25147 | 84_F | ATGGTATGTGTTTTTCCAGCATAACT | 24802-25196 |
| 10 | 9-R | CTACCTACACACGAACCATT | 84_R | TTAGTACCTGCAGGACAAGTGC | ||
| 11 | 93_F | TTCCTGATTTTAGGGAAGAGTTGGA | 27330-27730 | 10-F | GCATAGGTGAGCACTGTT | 25282-25707 |
| 12 | 93_R | TGCAATGAATCAAAGACGAACTTAGTC | 10-R | CGGAAGAGTTAGCGTGAA | ||
| 13 | 11-F | AACCACCAGTCCTTGATG | 27443-27939 | 86_F | TGCCAACCACAAGCATTTTTGG | 25347-25747 |
| 14 | 11-R | ACCGTCAGAGTATGATAGTC | 86_R | CGTAGTTGCATTTAATATTCCGAAATAGC | ||
| 15 | 13-F | GTGCCGTAATCAAGGTAGA | 28331-28816 | 12-F | GAATAGGTTACAGGAGGCAAT | 27929-28428 |
| 16 | 13-R | CTTCATCAGCAGTCCAGATA | 12-R | GATTACGGCACCAAGCAT | ||
| 17 | 97_F | TCCTAAAGGAATGGAATTTTTCTTTGGG | 28437-28837 | 96_F | TGCAGACACTGTGTGGTATGTG | 28131-28531 |
| 18 | 97_R | AAAGATGACCGCGTATTATTGTGAC | 96_R | AACATAAACAAACATACTGCGACTTGT | ||
| 测试样编号 | Ct值 | 不同反应体系扩增后产物浓度(ng/μL) | |
|---|---|---|---|
| TaKaRa One Step RNA PCR Kit-AMV一步法 | Illumina COVIDSeq Assay两步法 | ||
| 2389 | 21.81 | 16.3 | >60 |
| 2656 | 22.87 | 24.7 | >60 |
| 2645 | 22.98 | 26.5 | >60 |
| ARI-60 | 23.99 | 11.8 | >60 |
| 2668 | 24.01 | 26.1 | >60 |
| 2353 | 24.08 | 21.8 | >60 |
| ARI-38 | 24.70 | 1.6 | >60 |
| 2665 | 24.74 | 2.9 | >60 |
| 2376 | 25.90 | 14.0 | >60 |
| 1997 | 26.15 | 5.0 | >60 |
| 1575 | 27.34 | 5.7 | 54.0 |
| ARI-272 | 28.09 | 4.4 | 41.1 |
| 2374 | 29.95 | 21.3 | 30.7 |
| ARI-166 | 30.76 | 13.3 | 29.6 |
| 21-4 | 30.84 | 3.5 | 25.3 |
| ARI-11 | 32.09 | 11.2 | 30.0 |
| 21-2 | 32.83 | 3.1 | 22.7 |
| 15-176 | 33.22 | 7.7 | 22.9 |
| 17-575 | 33.75 | 2.3 | 25.2 |
| 14-4075 | 34.25 | 3.5 | 25.2 |
表3 不同反应体系的扩增效率
| 测试样编号 | Ct值 | 不同反应体系扩增后产物浓度(ng/μL) | |
|---|---|---|---|
| TaKaRa One Step RNA PCR Kit-AMV一步法 | Illumina COVIDSeq Assay两步法 | ||
| 2389 | 21.81 | 16.3 | >60 |
| 2656 | 22.87 | 24.7 | >60 |
| 2645 | 22.98 | 26.5 | >60 |
| ARI-60 | 23.99 | 11.8 | >60 |
| 2668 | 24.01 | 26.1 | >60 |
| 2353 | 24.08 | 21.8 | >60 |
| ARI-38 | 24.70 | 1.6 | >60 |
| 2665 | 24.74 | 2.9 | >60 |
| 2376 | 25.90 | 14.0 | >60 |
| 1997 | 26.15 | 5.0 | >60 |
| 1575 | 27.34 | 5.7 | 54.0 |
| ARI-272 | 28.09 | 4.4 | 41.1 |
| 2374 | 29.95 | 21.3 | 30.7 |
| ARI-166 | 30.76 | 13.3 | 29.6 |
| 21-4 | 30.84 | 3.5 | 25.3 |
| ARI-11 | 32.09 | 11.2 | 30.0 |
| 21-2 | 32.83 | 3.1 | 22.7 |
| 15-176 | 33.22 | 7.7 | 22.9 |
| 17-575 | 33.75 | 2.3 | 25.2 |
| 14-4075 | 34.25 | 3.5 | 25.2 |
| 病毒载量(copies/mL) | 平均深度(×) | 覆盖率(%) |
|---|---|---|
| 100 | 4 557.54 | 99 |
| 5 263.18 | 99 | |
| 4 563.07 | 98 | |
| 10-1 | 3 357.68 | 99 |
| 3 149.99 | 99 | |
| 2 856.62 | 99 | |
| 10-2 | 2 063.75 | 99 |
| 1 984.64 | 98 | |
| 2 395.07 | 99 | |
| 10-3 | 1 613.84 | 98 |
| 1 374.25 | 98 | |
| 1 350.11 | 96 | |
| 10-4 | 921.67 | 95 |
| 359.13 | 92 | |
| 818.54 | 96 | |
| 10-5 | 252.43 | 80 |
| 208.17 | 78 | |
| 208.17 | 78 |
表4 不同浓度样本的二代测序结果
| 病毒载量(copies/mL) | 平均深度(×) | 覆盖率(%) |
|---|---|---|
| 100 | 4 557.54 | 99 |
| 5 263.18 | 99 | |
| 4 563.07 | 98 | |
| 10-1 | 3 357.68 | 99 |
| 3 149.99 | 99 | |
| 2 856.62 | 99 | |
| 10-2 | 2 063.75 | 99 |
| 1 984.64 | 98 | |
| 2 395.07 | 99 | |
| 10-3 | 1 613.84 | 98 |
| 1 374.25 | 98 | |
| 1 350.11 | 96 | |
| 10-4 | 921.67 | 95 |
| 359.13 | 92 | |
| 818.54 | 96 | |
| 10-5 | 252.43 | 80 |
| 208.17 | 78 | |
| 208.17 | 78 |
| 样本名称 | Ct值 | 扩增产 物浓度 (ng/μL) | 覆盖度 (%) | 平均深度 (×) | 基因分型 | |
|---|---|---|---|---|---|---|
| 基于WGS/S 基因 | 基于N 基因 | |||||
| ARI_01/2012 | 26.70 | 53.3 | 98 | 1 721.90 | unknown | unknown |
| ARI_01/2013a | 25.04 | 60.1 | 98 | 2 971.99 | unknown | G |
| ARI_02/2013 | 20.77 | >60 | 98 | 1 721.24 | unknown | unknown |
| ARI_03/2013 | 23.82 | >60 | 98 | 2 229.15 | unknown | unknown |
| ARI_01/2014 | 17.94 | >60 | 99 | 2 036.61 | G | G |
| ARI_02/2014 | 32.58 | 35.1 | 99 | 2 173.05 | — | unknown |
| ARI_01/2015 | 28.59 | 28.4 | 99 | 5 523.94 | — | H |
| 100 | 1 720.50 | |||||
| ARI_02/2015 | 28.77 | 34.6 | 99 | 2 896.88 | — | C |
| ARI_03/2015 | 21.26 | 61.5 | 99 | 1 615.83 | G | G |
| ARI_04/2015 | 21.29 | 51.1 | 98 | 2 096.28 | G | G |
| ARI_05/2015 | 26.99 | 34.6 | 99 | 2 896.88 | — | G |
| ARI_01/2016 | 30.21 | 31.4 | 99 | 1 740.18 | — | G |
| ARI_01/2017 | 31.48 | 36.9 | 99 | 2 560.06 | — | D |
| ARI_01/2018a | 22.62 | 59.2 | 99 | 2 557.18 | I | G |
| ARI_02/2018 | 29.66 | 30.2 | 99 | 2 208.99 | — | unknown |
| ARI_03/2018 | 25.31 | 42.3 | 98 | 1 975.82 | J | J |
| ARI_01/2019 | 23.76 | >60 | 99 | 2 182.02 | J | J |
| ARI_02/2019 | 25.07 | >60 | 99 | 2 118.82 | J | J |
| ARI_03/2019 | 25.07 | 52.2 | 99 | 1 821.53 | — | G |
| ARI_01/2021a | 25.19 | 51.6 | 98 | 2 183.56 | K | unknown |
| ARI_01/2023a | 25.23 | >60 | 99 | 5 357.53 | K | unknown |
| ARI_02/2023a | 30.17 | >60 | 98 | 1 760.39 | K | unknown |
| ARI_03/2023a | 27.37 | >60 | 99 | 3 762.64 | K | unknown |
| ARI_04/2023a | 19.11 | >60 | 99 | 4 156.06 | K | unknown |
| ARI_05/2023a | 20.04 | >60 | 99 | 3 661.30 | K | unknown |
| ARI_06/2023a | 30.53 | 53.0 | 98 | 2 551.24 | J | K |
| ARI_07/2023 | 26.35 | >60 | 99 | 3 156.38 | K | — |
| ARI_08/2023 | 25.63 | >60 | 99 | 3 616.98 | J | J |
| ARI_09/2023 | 24.80 | >60 | 99 | 3 123.38 | J | J |
| ARI_10/2023a | 31.22 | 41.7 | 98 | 3 329.78 | K | unknown |
表5 HCoV-OC43序列获取及基因分型情况
| 样本名称 | Ct值 | 扩增产 物浓度 (ng/μL) | 覆盖度 (%) | 平均深度 (×) | 基因分型 | |
|---|---|---|---|---|---|---|
| 基于WGS/S 基因 | 基于N 基因 | |||||
| ARI_01/2012 | 26.70 | 53.3 | 98 | 1 721.90 | unknown | unknown |
| ARI_01/2013a | 25.04 | 60.1 | 98 | 2 971.99 | unknown | G |
| ARI_02/2013 | 20.77 | >60 | 98 | 1 721.24 | unknown | unknown |
| ARI_03/2013 | 23.82 | >60 | 98 | 2 229.15 | unknown | unknown |
| ARI_01/2014 | 17.94 | >60 | 99 | 2 036.61 | G | G |
| ARI_02/2014 | 32.58 | 35.1 | 99 | 2 173.05 | — | unknown |
| ARI_01/2015 | 28.59 | 28.4 | 99 | 5 523.94 | — | H |
| 100 | 1 720.50 | |||||
| ARI_02/2015 | 28.77 | 34.6 | 99 | 2 896.88 | — | C |
| ARI_03/2015 | 21.26 | 61.5 | 99 | 1 615.83 | G | G |
| ARI_04/2015 | 21.29 | 51.1 | 98 | 2 096.28 | G | G |
| ARI_05/2015 | 26.99 | 34.6 | 99 | 2 896.88 | — | G |
| ARI_01/2016 | 30.21 | 31.4 | 99 | 1 740.18 | — | G |
| ARI_01/2017 | 31.48 | 36.9 | 99 | 2 560.06 | — | D |
| ARI_01/2018a | 22.62 | 59.2 | 99 | 2 557.18 | I | G |
| ARI_02/2018 | 29.66 | 30.2 | 99 | 2 208.99 | — | unknown |
| ARI_03/2018 | 25.31 | 42.3 | 98 | 1 975.82 | J | J |
| ARI_01/2019 | 23.76 | >60 | 99 | 2 182.02 | J | J |
| ARI_02/2019 | 25.07 | >60 | 99 | 2 118.82 | J | J |
| ARI_03/2019 | 25.07 | 52.2 | 99 | 1 821.53 | — | G |
| ARI_01/2021a | 25.19 | 51.6 | 98 | 2 183.56 | K | unknown |
| ARI_01/2023a | 25.23 | >60 | 99 | 5 357.53 | K | unknown |
| ARI_02/2023a | 30.17 | >60 | 98 | 1 760.39 | K | unknown |
| ARI_03/2023a | 27.37 | >60 | 99 | 3 762.64 | K | unknown |
| ARI_04/2023a | 19.11 | >60 | 99 | 4 156.06 | K | unknown |
| ARI_05/2023a | 20.04 | >60 | 99 | 3 661.30 | K | unknown |
| ARI_06/2023a | 30.53 | 53.0 | 98 | 2 551.24 | J | K |
| ARI_07/2023 | 26.35 | >60 | 99 | 3 156.38 | K | — |
| ARI_08/2023 | 25.63 | >60 | 99 | 3 616.98 | J | J |
| ARI_09/2023 | 24.80 | >60 | 99 | 3 123.38 | J | J |
| ARI_10/2023a | 31.22 | 41.7 | 98 | 3 329.78 | K | unknown |
| [1] |
HAMRE D, PROCKNOW J J. A new virus isolated from the human respiratory tract[J]. Proc Soc Exp Biol Med, 1966, 121(1):190-193.
DOI PMID |
| [2] |
MATTHEWS R. Virus taxonomy:Classification and nomenclature of viruses:Ninth report of the international committee on taxonomy of viruses[J]. Intervirology, 1979, 12(3-5):129-296.
DOI URL |
| [3] | SHANKAR A. A pan-coronavirus fusion inhibitor targeting the HR1 domain of human coronavirus spike[J]. Sci Adv, 2019, 5(4):eaav4580. |
| [4] |
LAU S K P, LEE P, TSANG A K L, et al. Molecular epidemiology of human coronavirus oc43 reveals evolution of different genotypes over time and recent emergence of a novel genotype due to natural recombination[J]. J Virol, 2011, 85(21):11325-11337.
DOI PMID |
| [5] |
ST-JEAN J R, JACOMY H, DESFORGES M, et al. Human respiratory coronavirus oc43:Genetic stability and neuroinvasion[J]. J Virol, 2004, 78(16):8824-8834.
DOI URL |
| [6] | OONG X Y, NG K T, TAKEBE Y, et al. Identification and evolutionary dynamics of two novel human coronavirus OC43 genotypes associated with acute respiratory infections:Phylogenetic,spatiotemporal and transmission network analyses[J]. Emerg Microbes Infect, 2017, 6(1):1-13. |
| [7] |
YE R Z, GONG C, CUI X M, et al. Continuous evolution and emerging lineage of seasonal human coronaviruses:A multicenter surveillance study[J]. J Med Virol, 2023, 95(6):e28861.
DOI URL |
| [8] |
COTTEN M, LAM T T, WATSON S J, et al. Full-genome deep sequencing and phylogenetic analysis of novel human betacoronavirus[J]. Emerg Infect Dis, 2013, 19(5):736-742.
DOI PMID |
| [9] |
VIJGEN L, KEYAERTS E, LEMEY P, et al. Circulation of genetically distinct contemporary human coronavirus OC43 strains[J]. Virology, 2005, 337(1):85-92.
PMID |
| [10] | TABOADA B T, ISA P, ESPINOZA M A, et al. Complete genome sequence of human coronavirus oc43 isolated from mexico[J]. Genome Announc, 2016, 4(6):e01256-16. |
| [11] | 崔琪奇, 张雪纯, 袁洋, 等. 2012—2019年上海市浦东新区常见呼吸道冠状病毒分子流行特征研究[J]. 职业与健康, 2021, 37(8):1044-1047,1051. |
| [12] |
QUICK J, GRUBAUGH N D, PULLAN S T, et al. Multiplex PCR method for MinION and Illumina sequencing of Zika and other virus genomes directly from clinical samples[J]. Nat Protoc, 2017, 12(6):1261-1276.
DOI PMID |
| [13] | SINGH V K, MANGALAM A K, DWIVEDI S, et al. Primer premier:Program for design of degenerate primers from a protein sequence[J]. Bio Techniques, 1998, 24(2):318-319. |
| [14] | RYCHLIK W. OLIGO 7 primer analysis software[J]. Methods Mol Biol Clifton NJ, 2007, 402:35-60. |
| [15] |
TAMURA K, STECHER G, KUMAR S. Mega11:Molecular evolutionary genetics analysis version 11[J]. Mol Biol Evol, 2021, 38(7):3022-3027.
DOI URL |
| [16] | LEMOINE F, GASCUEL O. The bayesian phylogenetic bootstrap and its application to short trees and branches[J]. Molecular Biology and Evolution, 2024, 41(11):msae238. |
| [17] |
FRIEDMAN N, ALTER H, HINDIYEH M, et al. Human coronavirus infections in israel:Epidemiology,clinical symptoms and summer seasonality of HCoV-HKU1[J]. Viruses, 2018, 10(10):515.
DOI URL |
| [18] | KOVACS D, MAMBULE I, READ J M, et al. Epidemiology of human seasonal coronaviruses among people with mild and severe acute respiratory illness in Blantyre,Malawi,2011-2017[J]. J Infect Dis, 2024: jiad587. |
| [19] |
HAN S, XU B, FENG Q, et al. Multicenter analysis of epidemiological and clinical features of pediatric acute lower respiratory tract infections associated with common human coronaviruses in China,2014-2019[J]. Virol J, 2023, 20(1):229.
DOI |
| [20] |
ZHANG Z, LIU W, ZHANG S, et al. Two novel human coronavirus OC43 genotypes circulating in hospitalized children with pneumonia in China[J]. Emerg Microbes Infect, 2022, 11(1):168-171.
DOI URL |
| [21] | PALERMO L M, UPPAL M, SKRABANEK L, et al. Features of circulating parainfluenza virus required for growth in human airway[J]. mBio, 2016, 7(2):e00235. |
| [22] |
CARRILLO C, LU Z, BORCA M V, et al. Genetic and phenotypic variation of foot-and-mouth disease virus during serial passages in a natural host[J]. J Virol, 2007, 81(20):11341-11351.
PMID |
| [23] | ATKINSON B, GRAHAM V, MILES R W, et al. Complete genome sequence of zika virus isolated from semen[J]. Genome Announc, 2016, 4(5):e01116-16. |
| [24] |
HERRMANN E C, HABLE K A. Experiences in laboratory diagnosis of parainfluenza viruses in routine medical practice[J]. Mayo Clin Proc, 1970, 45(3):177-188.
PMID |
| [25] |
HOULDCROFT C J, BEALE M A, BREUER J. Clinical and biological insights from viral genome sequencing[J]. Nat Rev Microbiol, 2017, 15(3):183-192.
DOI PMID |
| [26] | DINWIDDIE D L, HARDIN O, DENSON J L, et al. Complete genome sequences of four novel human coronavirus oc43 isolates associated with severe acute respiratory infection[J]. Genome Announc, 2018, 6(21):e00452-18. |
| [27] |
MAURIER F, BEURY D, FLÉCHON L, et al. A complete protocol for whole-genome sequencing of virus from clinical samples:Application to coronavirus OC43[J]. Virology, 2019, 531:141-148.
DOI URL |
| [28] | 贾慧茹, 周婷, 高夫超. 一步法RT-PCR和两步法RT-PCR对蜜蜂病毒诊断研究的比较[J]. .应用昆虫学报, 2015, 52(2):351-355. |
| [29] | 李锦潮. 两步法和一步法SHERLOCK检测方法的优化及其在甲型和乙型流感病毒检测中的应用[D]. 南京: 南方医科大学, 2024. |
| [30] |
VIJGEN L, KEYAERTS E, MOËS E, et al. Complete genomic sequence of human coronavirus oc43:Molecular clock analysis suggests a relatively recent zoonotic coronavirus transmission event[J]. J Virol, 2005, 79(3):1595-1604.
DOI URL |
| [31] | 张越. 人冠状病毒OC43分子流行病学与种系进化动力学特征研究[D]. 北京: 北京协和医学院, 2014. |
| [1] | 陈诗瑶, 孙怡华, 魏叶, 陈璐, 李莉, 季霄雷. 5起流感暴发疫情的病原学分子特征分析[J]. 职业与健康, 2025, 41(7): 893-898. |
| 阅读次数 | ||||||
|
全文 |
|
|||||
|
摘要 |
|
|||||