
OCCUPATION AND HEALTH ›› 2026, Vol. 42 ›› Issue (3): 349-356.
• Treatise • Previous Articles Next Articles
NIU Di1,2, YANG Fengjuan2, BAO Sucan1, SUN Zhixia3(
), FENG Huiling1(
)
Received:2025-04-23
Revised:2025-05-12
Online:2026-02-01
Published:2026-03-06
Contact:
SUN Zhixia,E-mail:CLC Number:
NIU Di, YANG Fengjuan, BAO Sucan, SUN Zhixia, FENG Huiling. Multiple mediation effects of hospital magnetism and perceived professional benefits between occupational stress and presenteeism among clinical nurses. [J]OCCUPATION AND HEALTH, 2026, 42(3): 349-356.
| 项目 | 条目数 | 条目总分( | 条目均分( |
|---|---|---|---|
| 医院磁性要素总分 | 45 | 156.49±25.05 | 3.48±0.56 |
| 护理管理者支持 | 13 | 45.43±8.24 | 3.49±0.63 |
| 文化价值观 | 10 | 35.56±5.2 | 3.56±0.52 |
| 护理工作自主性 | 7 | 23.99±4.28 | 3.43±0.61 |
| 医护关系 | 4 | 13.98±2.49 | 3.49±0.62 |
| 护理实践管理 | 4 | 13.64±2.71 | 3.41±0.68 |
| 教育支持 | 4 | 13.86±2.48 | 3.47±0.62 |
| 护理人力资源合理配置 | 3 | 10.05±2.03 | 3.35±0.68 |
| 职业获益感总分 | 29 | 123.93±23.76 | 4.27±0.82 |
| 正向职业感知 | 5 | 19.67±4.99 | 3.93±1.00 |
| 良好护患归属感 | 6 | 26.56±4.93 | 4.43±0.82 |
| 团队归属感 | 5 | 21.65±4.35 | 4.33±0.87 |
| 自身成长 | 6 | 26.09±5.22 | 4.35±0.87 |
| 亲友认同感 | 7 | 29.97±6.11 | 4.28±0.87 |
| 护士职业压力总分 | 35 | 87.42±22.47 | 2.50±0.64 |
| 护理专业及工作的压力 | 7 | 15.06±6.31 | 2.15±0.90 |
| 时间分配及工作量的压力 | 5 | 12.88±4.30 | 2.58±0.86 |
| 工作环境及仪器设备的压力 | 3 | 7.56±3.02 | 2.52±1.01 |
| 患者护理的压力 | 11 | 26.93±9.37 | 2.45±0.85 |
| 管理及人际关系的压力 | 9 | 25.00±7.01 | 2.78±0.78 |
| 隐性缺勤总分 | 6 | 18.02±6.75 | 3.00±1.12 |
| 项目 | 条目数 | 条目总分( | 条目均分( |
|---|---|---|---|
| 医院磁性要素总分 | 45 | 156.49±25.05 | 3.48±0.56 |
| 护理管理者支持 | 13 | 45.43±8.24 | 3.49±0.63 |
| 文化价值观 | 10 | 35.56±5.2 | 3.56±0.52 |
| 护理工作自主性 | 7 | 23.99±4.28 | 3.43±0.61 |
| 医护关系 | 4 | 13.98±2.49 | 3.49±0.62 |
| 护理实践管理 | 4 | 13.64±2.71 | 3.41±0.68 |
| 教育支持 | 4 | 13.86±2.48 | 3.47±0.62 |
| 护理人力资源合理配置 | 3 | 10.05±2.03 | 3.35±0.68 |
| 职业获益感总分 | 29 | 123.93±23.76 | 4.27±0.82 |
| 正向职业感知 | 5 | 19.67±4.99 | 3.93±1.00 |
| 良好护患归属感 | 6 | 26.56±4.93 | 4.43±0.82 |
| 团队归属感 | 5 | 21.65±4.35 | 4.33±0.87 |
| 自身成长 | 6 | 26.09±5.22 | 4.35±0.87 |
| 亲友认同感 | 7 | 29.97±6.11 | 4.28±0.87 |
| 护士职业压力总分 | 35 | 87.42±22.47 | 2.50±0.64 |
| 护理专业及工作的压力 | 7 | 15.06±6.31 | 2.15±0.90 |
| 时间分配及工作量的压力 | 5 | 12.88±4.30 | 2.58±0.86 |
| 工作环境及仪器设备的压力 | 3 | 7.56±3.02 | 2.52±1.01 |
| 患者护理的压力 | 11 | 26.93±9.37 | 2.45±0.85 |
| 管理及人际关系的压力 | 9 | 25.00±7.01 | 2.78±0.78 |
| 隐性缺勤总分 | 6 | 18.02±6.75 | 3.00±1.12 |
| 项目 | 人数 | 护士职业压力 | 职业获益感 | 医院磁性要素 | 隐性缺勤 |
|---|---|---|---|---|---|
| 性别 | |||||
| 男 | 21 | 98.86±16.51 | 119.10±28.11 | 158.29±22.24 | 17.76±7.42 |
| 女 | 339 | 86.71±22.61 | 124.23±23.48 | 156.38±25.24 | 18.03±6.72 |
| t值 | 2.421 | 0.962 | 0.337 | 0.178 | |
| P值 | 0.016 | 0.337 | 0.736 | 0.859 | |
| 年龄(岁) | |||||
| 20~<30 | 104 | 90.85±22.17 | 119.94±29.16 | 158.73±24.45 | 17.61±6.68 |
| 30~<40 | 207 | 86.32±22.67 | 124.04±21.47 | 154.41±25.45 | 18.10±6.73 |
| 40~<50 | 33 | 83.09±18.66 | 132.55±19.12 | 162.09±25.74 | 18.24±6.69 |
| ≥50 | 16 | 88.38±27.67 | 130.69±15.35 | 157.38±21.01 | 19.13±7.95 |
| F值 | 1.395 | 2.901 | 1.313 | 0.294 | |
| P值 | 0.244 | 0.035 | 0.270 | 0.830 | |
| 婚姻状况 | |||||
| 未婚 | 71 | 91.65±21.16 | 122.89±24.05 | 155.72±26.03 | 17.54±7.16 |
| 已婚 | 287 | 86.36±22.64 | 124.15±23.77 | 156.83±24.87 | 18.17±6.64 |
| 其他 | 2 | 90.50±40.31 | 130.50±20.51 | 135.50±0.71 | 12.50±7.78 |
| F值 | 1.603 | 0.156 | 0.762 | 0.927 | |
| P值 | 0.203 | 0.856 | 0.468 | 0.397 | |
| 子女情况 | |||||
| 无 | 97 | 83.51±21.98 | 127.43±22.38 | 158.92±26.14 | 15.64±6.97 |
| 有 | 263 | 88.87±22.52 | 122.64±24.16 | 155.60±24.63 | 18.89±6.46 |
| t值 | 2.018 | 1.702 | 1.116 | 4.150 | |
| P值 | 0.044 | 0.090 | 0.266 | <0.001 | |
| 月收入(元) | |||||
| 0~<5 000 | 179 | 86.68±21.83 | 124.70±24.15 | 157.87±25.44 | 17.36±7.04 |
| 5 000~<8 000 | 162 | 88.36±23.33 | 122.59±24.19 | 156.15±23.91 | 18.59±6.31 |
| 8 000~<11 000 | 16 | 84.13±22.97 | 128.81±15.48 | 145.44±31.46 | 19.63±7.97 |
| ≥11 000 | 3 | 98.33±5.69 | 124.67±10.50 | 152.00±20.81 | 18.00±2.00 |
| F值 | 0.508 | 0.458 | 1.265 | 1.260 | |
| P值 | 0.677 | 0.712 | 0.286 | 0.288 | |
| 工作科室 | |||||
| 内科 | 100 | 84.58±22.49 | 125.37±19.47 | 156.24±21.96 | 17.84±6.22 |
| 外科 | 85 | 86.28±24.73 | 122.75±25.75 | 157.67±26.72 | 17.93±6.77 |
| 手术室 | 20 | 91.85±20.14 | 124.05±31.56 | 166.70±20.59 | 16.15±8.22 |
| 急诊科 | 12 | 88.75±17.83 | 124.17±26.11 | 166.00±18.65 | 18.08±6.35 |
| 门诊 | 54 | 88.35±19.59 | 130.76±19.70 | 160.65±25.05 | 15.96±7.42 |
| 重症监护室 | 29 | 98.62±27.12 | 108.72±33.48 | 152.62±22.11 | 21.24±5.78 |
| 其他 | 60 | 85.78±19.52 | 124.33±19.09 | 148.08±29.06 | 19.33±6.35 |
| F值 | 1.730 | 2.913 | 2.421 | 2.659 | |
| P值 | 0.113 | 0.009 | 0.026 | 0.016 | |
| 工作年限(年) | |||||
| 1~<5 | 97 | 91.58±22.01 | 121.75±28.00 | 158.78±24.86 | 17.16±6.97 |
| 5~<10 | 86 | 85.01±23.13 | 123.50±22.61 | 153.73±25.38 | 18.92±6.36 |
| 10~<15 | 115 | 85.79±22.98 | 122.59±23.22 | 156.31±24.10 | 17.57±6.88 |
| 15~<20 | 33 | 89.76±19.44 | 129.03±15.36 | 154.30±26.76 | 18.58±5.71 |
| ≥20 | 29 | 84.48±22.40 | 132.03±20.24 | 160.24±26.95 | 19.34±7.52 |
| F值 | 1.449 | 1.535 | 0.688 | 1.240 | |
| P值 | 0.217 | 0.192 | 0.600 | 0.294 | |
| 自我评估健康状况 | |||||
| 良好 | 180 | 86.51±23.26 | 127.29±25.43 | 160.79±26.05 | 16.57±7.52 |
| 一般 | 160 | 88.51±21.66 | 120.38±21.64 | 151.77±22.48 | 19.25±5.49 |
| 较差 | 20 | 86.95±22.27 | 122.15±20.93 | 155.65±29.49 | 21.15±5.74 |
| F值 | 0.341 | 3.694 | 5.646 | 9.369 | |
| P值 | 0.711 | 0.026 | 0.004 | <0.001 | |
| 文化程度 | |||||
| 大专及以下 | 43 | 78.65±21.13 | 129.58±15.57 | 158.7±20.06 | 12.98±6.33 |
| 本科 | 311 | 88.46±22.32 | 123.30±24.73 | 156.88±25.12 | 18.56±6.47 |
| 硕士及以上 | 6 | 96.67±27.84 | 116.33±14.76 | 120.50±30.87 | 25.83±4.83 |
| F值 | 4.187 | 1.639 | 6.597 | 18.718 | |
| P值 | 0.016 | 0.196 | 0.002 | <0.001 | |
| 职称 | |||||
| 初级 | 190 | 87.46±22.02 | 123.74±25.12 | 158.29±25.16 | 17.95±6.85 |
| 中级 | 161 | 87.52±22.84 | 123.56±22.46 | 153.88±25.00 | 18.14±6.67 |
| 高级 | 9 | 84.89±27.47 | 134.78±14.20 | 165.44±20.10 | 17.22±6.55 |
| F值 | 0.059 | 0.964 | 1.952 | 0.096 | |
| P值 | 0.943 | 0.382 | 0.143 | 0.909 | |
| 人事性质 | |||||
| 正式编制 | 212 | 87.25±23.34 | 123.13±24.19 | 156.09±25.52 | 18.02±6.75 |
| 合同制 | 141 | 87.77±21.54 | 124.92±23.47 | 157.16±24.65 | 17.91±6.83 |
| 派遣制 | 7 | 85.43±14.43 | 128.29±16.94 | 155.43±21.27 | 19.86±5.34 |
| F值 | 0.050 | 0.359 | 0.083 | 0.275 | |
| P值 | 0.951 | 0.699 | 0.921 | 0.759 | |
| 每月夜班次数(次) | |||||
| 0 | 150 | 88.23±21.06 | 126.83±21.56 | 159.85±20.21 | 16.45±6.40 |
| 1~2 | 16 | 86.00±18.61 | 134.56±16.75 | 166.13±20.57 | 14.00±6.44 |
| 3~6 | 124 | 87.44±23.21 | 118.10±27.51 | 150.80±29.48 | 19.59±6.69 |
| ≥7 | 70 | 85.99±25.08 | 125.64±20.38 | 157.19±25.23 | 19.50±6.64 |
| F值 | 0.180 | 4.555 | 3.936 | 8.437 | |
| P值 | 0.910 | 0.004 | 0.009 | <0.001 |
| 项目 | 人数 | 护士职业压力 | 职业获益感 | 医院磁性要素 | 隐性缺勤 |
|---|---|---|---|---|---|
| 性别 | |||||
| 男 | 21 | 98.86±16.51 | 119.10±28.11 | 158.29±22.24 | 17.76±7.42 |
| 女 | 339 | 86.71±22.61 | 124.23±23.48 | 156.38±25.24 | 18.03±6.72 |
| t值 | 2.421 | 0.962 | 0.337 | 0.178 | |
| P值 | 0.016 | 0.337 | 0.736 | 0.859 | |
| 年龄(岁) | |||||
| 20~<30 | 104 | 90.85±22.17 | 119.94±29.16 | 158.73±24.45 | 17.61±6.68 |
| 30~<40 | 207 | 86.32±22.67 | 124.04±21.47 | 154.41±25.45 | 18.10±6.73 |
| 40~<50 | 33 | 83.09±18.66 | 132.55±19.12 | 162.09±25.74 | 18.24±6.69 |
| ≥50 | 16 | 88.38±27.67 | 130.69±15.35 | 157.38±21.01 | 19.13±7.95 |
| F值 | 1.395 | 2.901 | 1.313 | 0.294 | |
| P值 | 0.244 | 0.035 | 0.270 | 0.830 | |
| 婚姻状况 | |||||
| 未婚 | 71 | 91.65±21.16 | 122.89±24.05 | 155.72±26.03 | 17.54±7.16 |
| 已婚 | 287 | 86.36±22.64 | 124.15±23.77 | 156.83±24.87 | 18.17±6.64 |
| 其他 | 2 | 90.50±40.31 | 130.50±20.51 | 135.50±0.71 | 12.50±7.78 |
| F值 | 1.603 | 0.156 | 0.762 | 0.927 | |
| P值 | 0.203 | 0.856 | 0.468 | 0.397 | |
| 子女情况 | |||||
| 无 | 97 | 83.51±21.98 | 127.43±22.38 | 158.92±26.14 | 15.64±6.97 |
| 有 | 263 | 88.87±22.52 | 122.64±24.16 | 155.60±24.63 | 18.89±6.46 |
| t值 | 2.018 | 1.702 | 1.116 | 4.150 | |
| P值 | 0.044 | 0.090 | 0.266 | <0.001 | |
| 月收入(元) | |||||
| 0~<5 000 | 179 | 86.68±21.83 | 124.70±24.15 | 157.87±25.44 | 17.36±7.04 |
| 5 000~<8 000 | 162 | 88.36±23.33 | 122.59±24.19 | 156.15±23.91 | 18.59±6.31 |
| 8 000~<11 000 | 16 | 84.13±22.97 | 128.81±15.48 | 145.44±31.46 | 19.63±7.97 |
| ≥11 000 | 3 | 98.33±5.69 | 124.67±10.50 | 152.00±20.81 | 18.00±2.00 |
| F值 | 0.508 | 0.458 | 1.265 | 1.260 | |
| P值 | 0.677 | 0.712 | 0.286 | 0.288 | |
| 工作科室 | |||||
| 内科 | 100 | 84.58±22.49 | 125.37±19.47 | 156.24±21.96 | 17.84±6.22 |
| 外科 | 85 | 86.28±24.73 | 122.75±25.75 | 157.67±26.72 | 17.93±6.77 |
| 手术室 | 20 | 91.85±20.14 | 124.05±31.56 | 166.70±20.59 | 16.15±8.22 |
| 急诊科 | 12 | 88.75±17.83 | 124.17±26.11 | 166.00±18.65 | 18.08±6.35 |
| 门诊 | 54 | 88.35±19.59 | 130.76±19.70 | 160.65±25.05 | 15.96±7.42 |
| 重症监护室 | 29 | 98.62±27.12 | 108.72±33.48 | 152.62±22.11 | 21.24±5.78 |
| 其他 | 60 | 85.78±19.52 | 124.33±19.09 | 148.08±29.06 | 19.33±6.35 |
| F值 | 1.730 | 2.913 | 2.421 | 2.659 | |
| P值 | 0.113 | 0.009 | 0.026 | 0.016 | |
| 工作年限(年) | |||||
| 1~<5 | 97 | 91.58±22.01 | 121.75±28.00 | 158.78±24.86 | 17.16±6.97 |
| 5~<10 | 86 | 85.01±23.13 | 123.50±22.61 | 153.73±25.38 | 18.92±6.36 |
| 10~<15 | 115 | 85.79±22.98 | 122.59±23.22 | 156.31±24.10 | 17.57±6.88 |
| 15~<20 | 33 | 89.76±19.44 | 129.03±15.36 | 154.30±26.76 | 18.58±5.71 |
| ≥20 | 29 | 84.48±22.40 | 132.03±20.24 | 160.24±26.95 | 19.34±7.52 |
| F值 | 1.449 | 1.535 | 0.688 | 1.240 | |
| P值 | 0.217 | 0.192 | 0.600 | 0.294 | |
| 自我评估健康状况 | |||||
| 良好 | 180 | 86.51±23.26 | 127.29±25.43 | 160.79±26.05 | 16.57±7.52 |
| 一般 | 160 | 88.51±21.66 | 120.38±21.64 | 151.77±22.48 | 19.25±5.49 |
| 较差 | 20 | 86.95±22.27 | 122.15±20.93 | 155.65±29.49 | 21.15±5.74 |
| F值 | 0.341 | 3.694 | 5.646 | 9.369 | |
| P值 | 0.711 | 0.026 | 0.004 | <0.001 | |
| 文化程度 | |||||
| 大专及以下 | 43 | 78.65±21.13 | 129.58±15.57 | 158.7±20.06 | 12.98±6.33 |
| 本科 | 311 | 88.46±22.32 | 123.30±24.73 | 156.88±25.12 | 18.56±6.47 |
| 硕士及以上 | 6 | 96.67±27.84 | 116.33±14.76 | 120.50±30.87 | 25.83±4.83 |
| F值 | 4.187 | 1.639 | 6.597 | 18.718 | |
| P值 | 0.016 | 0.196 | 0.002 | <0.001 | |
| 职称 | |||||
| 初级 | 190 | 87.46±22.02 | 123.74±25.12 | 158.29±25.16 | 17.95±6.85 |
| 中级 | 161 | 87.52±22.84 | 123.56±22.46 | 153.88±25.00 | 18.14±6.67 |
| 高级 | 9 | 84.89±27.47 | 134.78±14.20 | 165.44±20.10 | 17.22±6.55 |
| F值 | 0.059 | 0.964 | 1.952 | 0.096 | |
| P值 | 0.943 | 0.382 | 0.143 | 0.909 | |
| 人事性质 | |||||
| 正式编制 | 212 | 87.25±23.34 | 123.13±24.19 | 156.09±25.52 | 18.02±6.75 |
| 合同制 | 141 | 87.77±21.54 | 124.92±23.47 | 157.16±24.65 | 17.91±6.83 |
| 派遣制 | 7 | 85.43±14.43 | 128.29±16.94 | 155.43±21.27 | 19.86±5.34 |
| F值 | 0.050 | 0.359 | 0.083 | 0.275 | |
| P值 | 0.951 | 0.699 | 0.921 | 0.759 | |
| 每月夜班次数(次) | |||||
| 0 | 150 | 88.23±21.06 | 126.83±21.56 | 159.85±20.21 | 16.45±6.40 |
| 1~2 | 16 | 86.00±18.61 | 134.56±16.75 | 166.13±20.57 | 14.00±6.44 |
| 3~6 | 124 | 87.44±23.21 | 118.10±27.51 | 150.80±29.48 | 19.59±6.69 |
| ≥7 | 70 | 85.99±25.08 | 125.64±20.38 | 157.19±25.23 | 19.50±6.64 |
| F值 | 0.180 | 4.555 | 3.936 | 8.437 | |
| P值 | 0.910 | 0.004 | 0.009 | <0.001 |
| 项目 | 护理专业及 工作的压力 | 时间分配及 工作量的压力 | 工作环境及仪器 设备的压力 | 患者护理的 压力 | 管理及人际 关系的压力 | 护士职业 压力 | 正向职业 感知 | 良好护患 归属感 | 团队 归属感 | |||||||||||
|---|---|---|---|---|---|---|---|---|---|---|---|---|---|---|---|---|---|---|---|---|
| 护理专业及工作的压力 | 1.000 | |||||||||||||||||||
| 时间分配及工作量的压力 | 0.485a | 1.000 | ||||||||||||||||||
| 工作环境及仪器设备的压力 | 0.360a | 0.505a | 1.000 | |||||||||||||||||
| 患者护理的压力 | 0.494a | 0.394a | 0.351a | 1.000 | ||||||||||||||||
| 管理及人际关系的压力 | 0.470a | 0.226a | 0.337a | 0.515a | 1.000 | |||||||||||||||
| 护士职业压力 | 0.775a | 0.630a | 0.584a | 0.839a | 0.748a | 1.000 | ||||||||||||||
| 正向职业感知 | -0.262a | -0.181a | -0.230a | -0.251a | -0.238a | -0.318a | 1.000 | |||||||||||||
| 良好护患归属感 | -0.201a | -0.225a | -0.183a | -0.216a | -0.174a | -0.269a | 0.667a | 1.000 | ||||||||||||
| 团队归属感 | -0.248a | -0.250a | -0.228a | -0.244a | -0.215a | -0.317a | 0.748a | 0.862a | 1.000 | |||||||||||
| 自身成长 | -0.235a | -0.230a | -0.193a | -0.237a | -0.196a | -0.296a | 0.779a | 0.913a | 0.922a | |||||||||||
| 亲友认同感 | -0.240a | -0.211a | -0.203a | -0.246a | -0.222a | -0.307a | 0.792a | 0.801a | 0.872a | |||||||||||
| 职业获益感 | -0.256a | -0.235a | -0.222a | -0.258a | -0.226a | -0.325a | 0.860a | 0.912a | 0.946a | |||||||||||
| 护理管理者支持 | -0.104b | -0.103 | -0.078 | -0.112b | -0.157a | -0.155a | 0.297a | 0.143a | 0.246a | |||||||||||
| 文化价值观 | -0.066 | -0.081 | -0.065 | -0.118b | -0.140a | -0.136a | 0.340a | 0.252a | 0.287a | |||||||||||
| 护理工作自主性 | -0.046 | -0.036 | -0.049 | -0.073 | -0.161a | -0.107b | 0.295a | 0.160a | 0.207a | |||||||||||
| 医护关系 | -0.078 | -0.056 | -0.063 | -0.094 | -0.160a | -0.130b | 0.321a | 0.196a | 0.262a | |||||||||||
| 护理实践管理 | -0.081 | -0.130b | -0.082 | -0.093 | -0.179a | -0.153a | 0.357a | 0.168a | 0.248a | |||||||||||
| 教育支持 | -0.073 | -0.065 | -0.052 | -0.061 | -0.150a | -0.112b | 0.323a | 0.194a | 0.261a | |||||||||||
| 护理人力资源合理配置 | -0.123b | -0.089 | -0.104b | -0.126b | -0.188a | -0.177a | 0.374a | 0.142a | 0.211a | |||||||||||
| 医院磁性要素 | -0.089 | -0.090 | -0.076 | -0.109b | -0.174a | -0.152a | 0.352a | 0.195a | 0.272a | |||||||||||
| 隐性缺勤 | 0.305a | 0.186a | 0.208a | 0.268a | 0.262a | 0.343a | -0.437a | -0.320a | -0.350a | |||||||||||
| 项目 | 自身 成长 | 亲友 认同感 | 职业 获益感 | 护理管理者 支持 | 文化 价值观 | 护理工作 自主性 | 医护 关系 | 护理实践 管理 | 教育 支持 | 护理人力资源 合理配置 | 医院磁性 要素 | |||||||||
| 护理专业及工作的压力 | ||||||||||||||||||||
| 时间分配及工作量的压力 | ||||||||||||||||||||
| 工作环境及仪器设备的压力 | ||||||||||||||||||||
| 患者护理的压力 | ||||||||||||||||||||
| 管理及人际关系的压力 | ||||||||||||||||||||
| 护士职业压力 | ||||||||||||||||||||
| 正向职业感知 | ||||||||||||||||||||
| 良好护患归属感 | ||||||||||||||||||||
| 团队归属感 | ||||||||||||||||||||
| 自身成长 | 1.000 | |||||||||||||||||||
| 亲友认同感 | 0.901a | 1.000 | ||||||||||||||||||
| 职业获益感 | 0.973a | 0.947a | 1.000 | |||||||||||||||||
| 护理管理者支持 | 0.214a | 0.229a | 0.243a | 1.000 | ||||||||||||||||
| 文化价值观 | 0.303a | 0.333a | 0.329a | 0.781a | 1.000 | |||||||||||||||
| 护理工作自主性 | 0.226a | 0.254a | 0.248a | 0.748a | 0.790a | 1.000 | ||||||||||||||
| 医护关系 | 0.263a | 0.273a | 0.284a | 0.797a | 0.824a | 0.863a | 1.000 | |||||||||||||
| 护理实践管理 | 0.246a | 0.276a | 0.280a | 0.762a | 0.809a | 0.829a | 0.864a | 1.000 | ||||||||||||
| 教育支持 | 0.248a | 0.282a | 0.283a | 0.789a | 0.836a | 0.831a | 0.887a | 0.890a | 1.000 | |||||||||||
| 护理人力资源合理配置 | 0.218a | 0.250a | 0.259a | 0.746a | 0.761a | 0.779a | 0.825a | 0.868a | 0.834a | 1.000 | ||||||||||
| 医院磁性要素 | 0.267a | 0.293a | 0.298a | 0.919a | 0.913a | 0.902a | 0.928a | 0.913a | 0.926a | 0.876a | 1.000 | |||||||||
| 隐性缺勤 | -0.363a | -0.368a | -0.396a | -0.404a | -0.343a | -0.325a | -0.356a | -0.355a | -0.366a | -0.390a | -0.402a | |||||||||
| 项目 | 护理专业及 工作的压力 | 时间分配及 工作量的压力 | 工作环境及仪器 设备的压力 | 患者护理的 压力 | 管理及人际 关系的压力 | 护士职业 压力 | 正向职业 感知 | 良好护患 归属感 | 团队 归属感 | |||||||||||
|---|---|---|---|---|---|---|---|---|---|---|---|---|---|---|---|---|---|---|---|---|
| 护理专业及工作的压力 | 1.000 | |||||||||||||||||||
| 时间分配及工作量的压力 | 0.485a | 1.000 | ||||||||||||||||||
| 工作环境及仪器设备的压力 | 0.360a | 0.505a | 1.000 | |||||||||||||||||
| 患者护理的压力 | 0.494a | 0.394a | 0.351a | 1.000 | ||||||||||||||||
| 管理及人际关系的压力 | 0.470a | 0.226a | 0.337a | 0.515a | 1.000 | |||||||||||||||
| 护士职业压力 | 0.775a | 0.630a | 0.584a | 0.839a | 0.748a | 1.000 | ||||||||||||||
| 正向职业感知 | -0.262a | -0.181a | -0.230a | -0.251a | -0.238a | -0.318a | 1.000 | |||||||||||||
| 良好护患归属感 | -0.201a | -0.225a | -0.183a | -0.216a | -0.174a | -0.269a | 0.667a | 1.000 | ||||||||||||
| 团队归属感 | -0.248a | -0.250a | -0.228a | -0.244a | -0.215a | -0.317a | 0.748a | 0.862a | 1.000 | |||||||||||
| 自身成长 | -0.235a | -0.230a | -0.193a | -0.237a | -0.196a | -0.296a | 0.779a | 0.913a | 0.922a | |||||||||||
| 亲友认同感 | -0.240a | -0.211a | -0.203a | -0.246a | -0.222a | -0.307a | 0.792a | 0.801a | 0.872a | |||||||||||
| 职业获益感 | -0.256a | -0.235a | -0.222a | -0.258a | -0.226a | -0.325a | 0.860a | 0.912a | 0.946a | |||||||||||
| 护理管理者支持 | -0.104b | -0.103 | -0.078 | -0.112b | -0.157a | -0.155a | 0.297a | 0.143a | 0.246a | |||||||||||
| 文化价值观 | -0.066 | -0.081 | -0.065 | -0.118b | -0.140a | -0.136a | 0.340a | 0.252a | 0.287a | |||||||||||
| 护理工作自主性 | -0.046 | -0.036 | -0.049 | -0.073 | -0.161a | -0.107b | 0.295a | 0.160a | 0.207a | |||||||||||
| 医护关系 | -0.078 | -0.056 | -0.063 | -0.094 | -0.160a | -0.130b | 0.321a | 0.196a | 0.262a | |||||||||||
| 护理实践管理 | -0.081 | -0.130b | -0.082 | -0.093 | -0.179a | -0.153a | 0.357a | 0.168a | 0.248a | |||||||||||
| 教育支持 | -0.073 | -0.065 | -0.052 | -0.061 | -0.150a | -0.112b | 0.323a | 0.194a | 0.261a | |||||||||||
| 护理人力资源合理配置 | -0.123b | -0.089 | -0.104b | -0.126b | -0.188a | -0.177a | 0.374a | 0.142a | 0.211a | |||||||||||
| 医院磁性要素 | -0.089 | -0.090 | -0.076 | -0.109b | -0.174a | -0.152a | 0.352a | 0.195a | 0.272a | |||||||||||
| 隐性缺勤 | 0.305a | 0.186a | 0.208a | 0.268a | 0.262a | 0.343a | -0.437a | -0.320a | -0.350a | |||||||||||
| 项目 | 自身 成长 | 亲友 认同感 | 职业 获益感 | 护理管理者 支持 | 文化 价值观 | 护理工作 自主性 | 医护 关系 | 护理实践 管理 | 教育 支持 | 护理人力资源 合理配置 | 医院磁性 要素 | |||||||||
| 护理专业及工作的压力 | ||||||||||||||||||||
| 时间分配及工作量的压力 | ||||||||||||||||||||
| 工作环境及仪器设备的压力 | ||||||||||||||||||||
| 患者护理的压力 | ||||||||||||||||||||
| 管理及人际关系的压力 | ||||||||||||||||||||
| 护士职业压力 | ||||||||||||||||||||
| 正向职业感知 | ||||||||||||||||||||
| 良好护患归属感 | ||||||||||||||||||||
| 团队归属感 | ||||||||||||||||||||
| 自身成长 | 1.000 | |||||||||||||||||||
| 亲友认同感 | 0.901a | 1.000 | ||||||||||||||||||
| 职业获益感 | 0.973a | 0.947a | 1.000 | |||||||||||||||||
| 护理管理者支持 | 0.214a | 0.229a | 0.243a | 1.000 | ||||||||||||||||
| 文化价值观 | 0.303a | 0.333a | 0.329a | 0.781a | 1.000 | |||||||||||||||
| 护理工作自主性 | 0.226a | 0.254a | 0.248a | 0.748a | 0.790a | 1.000 | ||||||||||||||
| 医护关系 | 0.263a | 0.273a | 0.284a | 0.797a | 0.824a | 0.863a | 1.000 | |||||||||||||
| 护理实践管理 | 0.246a | 0.276a | 0.280a | 0.762a | 0.809a | 0.829a | 0.864a | 1.000 | ||||||||||||
| 教育支持 | 0.248a | 0.282a | 0.283a | 0.789a | 0.836a | 0.831a | 0.887a | 0.890a | 1.000 | |||||||||||
| 护理人力资源合理配置 | 0.218a | 0.250a | 0.259a | 0.746a | 0.761a | 0.779a | 0.825a | 0.868a | 0.834a | 1.000 | ||||||||||
| 医院磁性要素 | 0.267a | 0.293a | 0.298a | 0.919a | 0.913a | 0.902a | 0.928a | 0.913a | 0.926a | 0.876a | 1.000 | |||||||||
| 隐性缺勤 | -0.363a | -0.368a | -0.396a | -0.404a | -0.343a | -0.325a | -0.356a | -0.355a | -0.366a | -0.390a | -0.402a | |||||||||
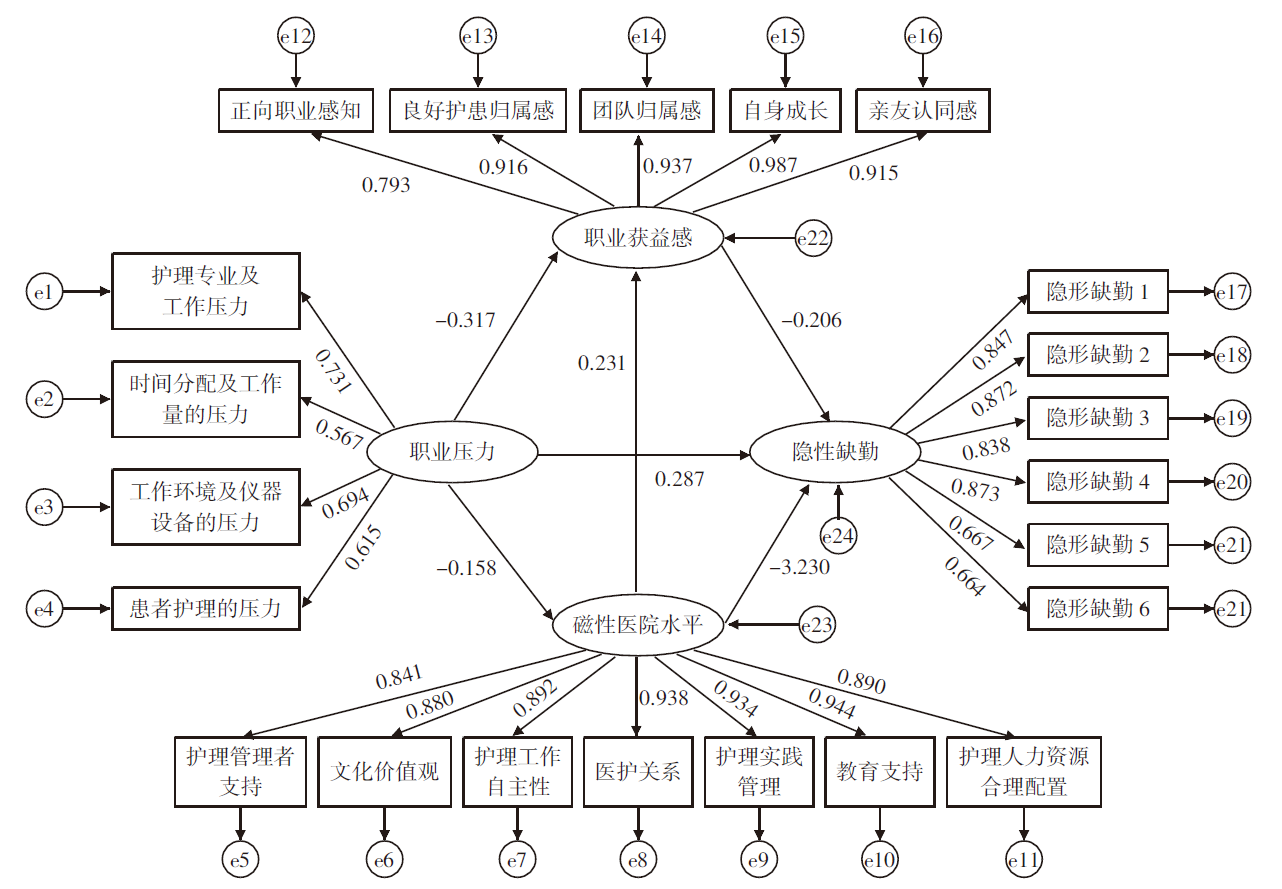
| 影响路径 | 效应量 | 95%CI | 占比(%) | |
|---|---|---|---|---|
| 职业压力→隐性缺勤(总效应) | 0.411 | 0.052 | 0.306~0.508 | |
| 职业压力→隐性缺勤(直接效应) | 0.287 | 0.056 | 0.173~0.394 | 69.83 |
| 职业压力→隐性缺勤(间接效应) | 0.124 | 0.028 | 0.072~0.186 | 30.17 |
| 职业压力→职业获益感→隐性缺勤 | 0.065 | 0.023 | 0.028~0.120 | 15.82 |
| 职业压力→医院磁性水平→隐性缺勤 | 0.051 | 0.019 | 0.017~0.090 | 12.41 |
| 职业压力→医院磁性水平→职业 获益感→隐性缺勤 | 0.008 | 0.004 | 0.002~0.020 | 1.95 |
| 影响路径 | 效应量 | 95%CI | 占比(%) | |
|---|---|---|---|---|
| 职业压力→隐性缺勤(总效应) | 0.411 | 0.052 | 0.306~0.508 | |
| 职业压力→隐性缺勤(直接效应) | 0.287 | 0.056 | 0.173~0.394 | 69.83 |
| 职业压力→隐性缺勤(间接效应) | 0.124 | 0.028 | 0.072~0.186 | 30.17 |
| 职业压力→职业获益感→隐性缺勤 | 0.065 | 0.023 | 0.028~0.120 | 15.82 |
| 职业压力→医院磁性水平→隐性缺勤 | 0.051 | 0.019 | 0.017~0.090 | 12.41 |
| 职业压力→医院磁性水平→职业 获益感→隐性缺勤 | 0.008 | 0.004 | 0.002~0.020 | 1.95 |
| [1] |
RAINBOW J G, DRAKE D A, STEEGE L M. Nurse health,work environ ment,presenteeism and patient safety[J]. West J Nurs Res, 2020, 42(5):332-339.
DOI URL |
| [2] |
AYSUN K, BAYRAM. Determining the level and cost of sick ness presenteeism among hospital staff in Turkey[J]. Int J Occup Saf Ergon, 2017, 23(4):501-509.
DOI URL |
| [3] | KIM K, CHO S I, PAEK D. Association of discrimination and presen-teeism with cardiovascular disease:The fourth korean working condi- tions survey[J]. Ann Occup Environ Med, 2019,31:e28. |
| [4] | 刘嘉怡, 张铭光, 王瑞, 等. 我国护士隐性缺勤的研究进展[J]. 重庆医学, 2024, 53(2):302-305,320. |
| [5] | 岳果林, 常玲, 黎张双子, 等. 贵阳市三级甲等医院ICU护士隐性缺勤现状及影响因素分析[J]. 职业与健康, 2024, 40(12):1626-1631. |
| [6] | 张聪慧. 社会支持和心理资本在ICU护士职业倦怠与离职意愿之间的中介效应研究[D]. 赣州: 赣南医科大学, 2024. |
| [7] | 舒瑶, 范乔, 郭风, 等. 护士自我调节疲劳现状及与医院磁性水平的关系研究[J]. 护理学杂志, 2024, 39(10):68-71. |
| [8] | 倪亚娟, 章新琼, 余满荣, 等. 智谋和职业获益感在安徽省手术室护士职业压力和情绪间的中介作用[J]. 职业与健康, 2023, 39(24):3323-3329. |
| [9] | 赵芳, 戴俊明, 颜士勇, 等. 健康生产力受损量表(SPS-6)中文版的信度和效度研究[J]. 中华劳动卫生职业病杂志, 2010, 28(9):679-682. |
| [10] | 潘月帅, 魏丽丽, 宋蕾, 等. 医院磁性要素量表的汉化及信效度检验[J]. 中华护理杂志, 2019, 54(1):145-150. |
| [11] | 胡菁, 刘晓虹. 护士职业获益感问卷的编制及其信效度检验[J]. 解放军护理杂志, 2013, 30(22):1-5 |
| [12] | 李小妹, 刘彦君. 护士工作压力源及工作疲溃感的调查研究[J]. 中华护理杂志, 2000, 35(11):4-8. |
| [13] | 陈翀宇, 甘代军, 江景涛, 等. 一般自我效能感在临床护士职业压力与职业倦怠间的中介效应分析[J]. 中国初级卫生保健, 2021, 35(4):88-91. |
| [14] | 卢层层, 左彭湘, 鲁艳. 新疆地区三级甲等医院磁性水平现状及影响因素研究[J]. 护理学杂志, 2021, 36(14):73-75,81. |
| [15] | 朱玥, 汪张毅, 方治平, 等. 天津市新入职护士反馈寻求行为与医院磁性水平、职业认同的相关分析[J]. 职业与健康, 2023, 39(11):1484-1490. |
| [16] | 罗慧, 田凌云, 赵越, 等. 临床护士隐性缺勤现状及影响因素分析[J]. 护理学杂志, 2024, 39(6):12-16. |
| [17] | 杨焱平, 牟绍玉. 护士长隐性缺勤现状及影响因素分析[J]. 护理学杂志, 2020, 35(9):61-63. |
| [18] | 单玉民. 医院磁性水平和职业获益感在临床护士职业紧张与心理健康状况间的双调节作用[J]. 职业与健康, 2020, 36(22):3076-3079,3084. |
| [19] |
LIU Y, AUNGSUROCH Y, GUNAWAN J, et al. Job stress,psychological capital,perceived social support,and occupational burnout among hospital nurses[J]. J Nurs Scholarsh, 2021, 53(4):511-518.
DOI URL |
| [20] | 张梦桐, 刘聪慧, 赵翠翠, 等. 临床护士隐性缺勤现状及影响因素研究进展[J]. 循证护理, 2023, 9(19):3516-3520. |
| [21] | IZADI N, SARAIE M, AMINIAN O, et al. Occupational stress and job performance among Iranian hospital nurses:A cross sectional survey[J]. Work, 2023, 74(4):1437-1445. |
| [22] | 李洁, 彭建国, 高岚. 护士工作要求-资源问卷的编制[J]. 心理学探新, 2014, 34(3):284-288. |
| Viewed | ||||||
|
Full text |
|
|||||
|
Abstract |
|
|||||